Hallo ich bin neu in der sparte mein proplem ich bin schiffs modellbauer ich möchte einen CD Player in mein Boot einbauen das Boot hat eine Stomversorgung von 6V wie schliese ich ein Tragbar Cd Player an der zwei Batterien von 1.2 V hat was muss ich dazwischen schalten danke für eure antworten
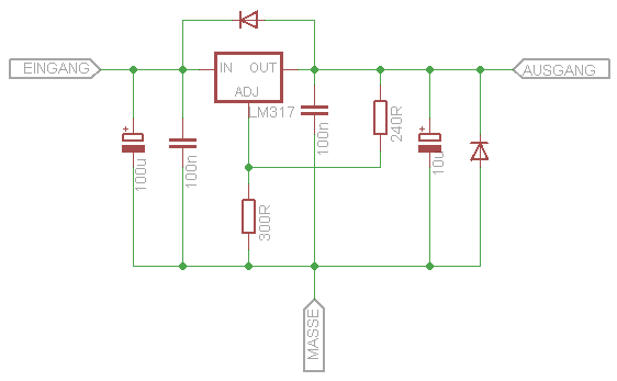
3 Volt Festspannungsregler mit ausreichender Strombelastbarkeit, ggf. zwei Kondensatoren, weil der Spannungsregler die an Eingang und Ausgang braucht. Ein 3.3 Volt Typ könnte besser erhältlich sein und wird den CD-Player nicht umbringen.
3V wären ja auch zwei normal AA Batterien - wird wohl OK sein! nur bekommste 3V ja eher selten, nimm doch nen einstellbaren.
Bitte melde dich an um einen Beitrag zu schreiben. Anmeldung ist kostenlos und dauert nur eine Minute.
Bestehender Account
Schon ein Account bei Google/GoogleMail? Keine Anmeldung erforderlich!
Mit Google-Account einloggen
Mit Google-Account einloggen
Noch kein Account? Hier anmelden.
