Hallo zusammen, vielleicht kann mir mal wieder jemand weiterhelfen. Ich möchte eine Schrittmotorendstufe auf Basis des IMT901 mit einer SPS ansteuern. Das Problem ist, dass die SPS nur 24V Ausgänge besitzt und die Logikeingänge (Takt, Richtung) des IMT901 mit 5V arbeiten. Hat jemand eine Idee, wie man das Problem lösen könnte? Ich bin um jeden hinweis dankbar. Schöne Grüße Andi
Hallo Andi, geht z.b. so. Anstelle der 560 Ohm Widerstände denk' dir 5,6 kOhm. Das sollte mit 24 V funktionieren. Gruß Einhart
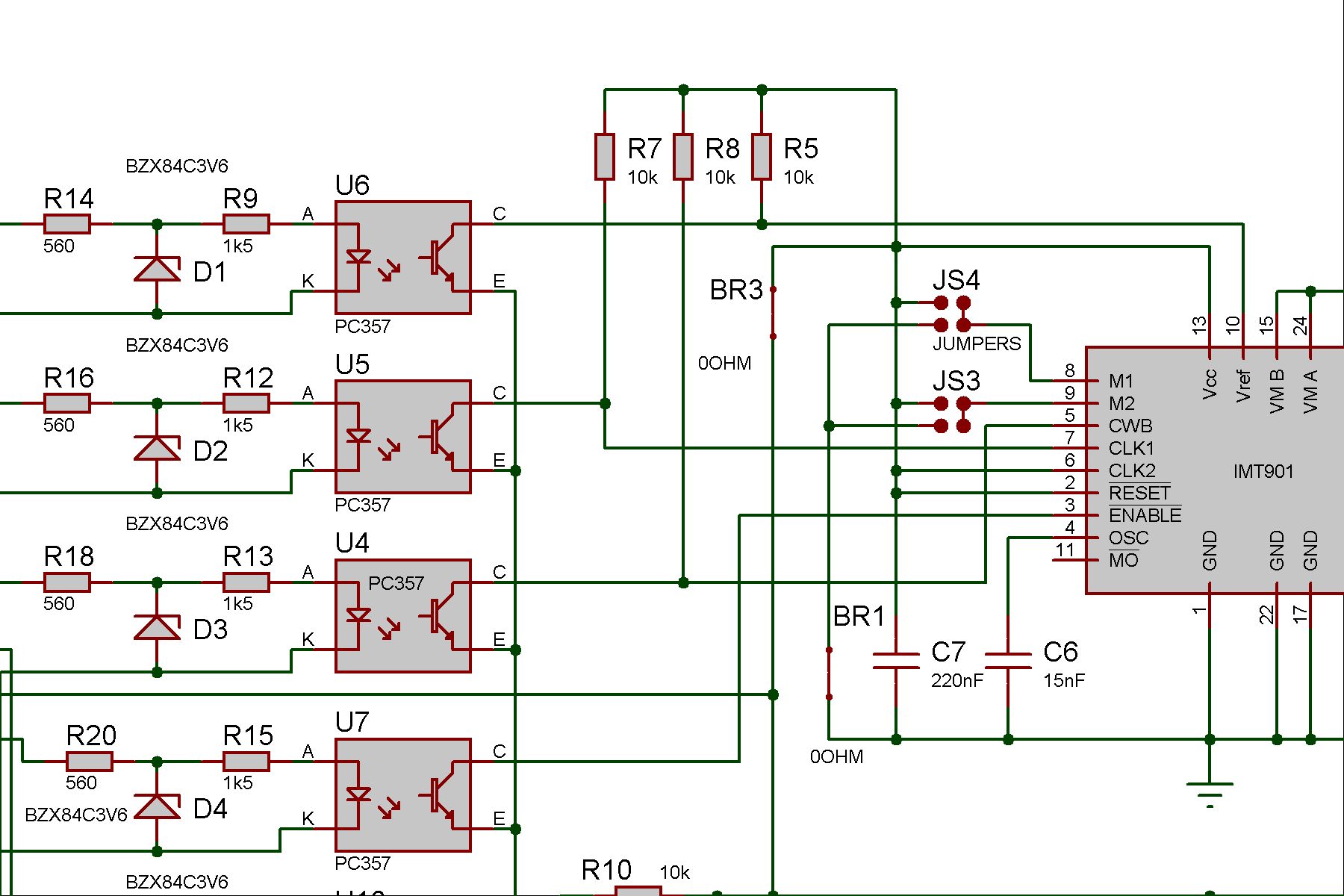
Danke Einhart, entschuldige, dass ich nicht sofort antwortete. Ich habe gerade die Endstufe überprüft und festgestellt, dass der linke Teil deiner Aufgezeigten Schaltung bei mir nicht vorhanden ist. D.h. z.B.: Der Clock - Eingang geht direkt auf den Clock des IC, da ist kein Transistor / Wiederstand o.ä. dazwischen. Gruß Andi
OK - ich dachte, du wolltest eine Endstufe aufbauen. Wenn deine SPS einigermaßen auf Null 'runterkommt - sagen wir maximal 0,7 V, dann sollte das hier gehen: Wie immer ohne Gewähr ;-) Der Pullup Widerstand ist nur dann nötig, wenn deine Endstufe keinen hat. Eigentlich würde ich da aber einen erwarten.
Bitte melde dich an um einen Beitrag zu schreiben. Anmeldung ist kostenlos und dauert nur eine Minute.
Bestehender Account
Schon ein Account bei Google/GoogleMail? Keine Anmeldung erforderlich!
Mit Google-Account einloggen
Mit Google-Account einloggen
Noch kein Account? Hier anmelden.

