Hallo, verzweifel langsam mit dem Easyweb. Wollte bevor ich selber was mache, den fertigen Code von Ti drauf laden. Verwende Crossworks als Compiler, doch ich kann das Easyweb nicht anpingen oder die Webseite im InetExplorer ansehen. Hab auch schonmal das Projekt von Crossworks aufgespielt und ich bekomme auch keine verbindung über das Netzwerk. Hab es schon über ein Crossoverkabel so wie über einen Switch probiert, bekomm aber keinen Ping unter 192.168.0.30 Rote LED leuchtet, gelbe Link LED auch, die grüne akt LED blink ab und an mal. Woran könnte das liegen? Danke schonmal für eure Hilfe.
Vielleicht hilft folgender Aufbau:
Target----Hub----Netzwerk
|
+--Sniffer-PC
Wenn es bootet beobachtest es mal mit Wireshark. So kannst Du dann den
Aufbau der einzelnen Osi-Layer beobachten und findest dann, wo es hängen
bleibt.
Wichtig ist, dass Du tatsächlich ein Hub und kein Switch verwendest,
damit der Traffic auch wirklich komplett an den sniffenden PC kopiert
wird.
Viel spaß beim Tüfteln!
Oki danke schonmal das werde ich heute gleich mal probieren was da so rauskommen wird. Aber müsste es eigentlich nicht ganz einfach mit den fertigen Projekten laufen?
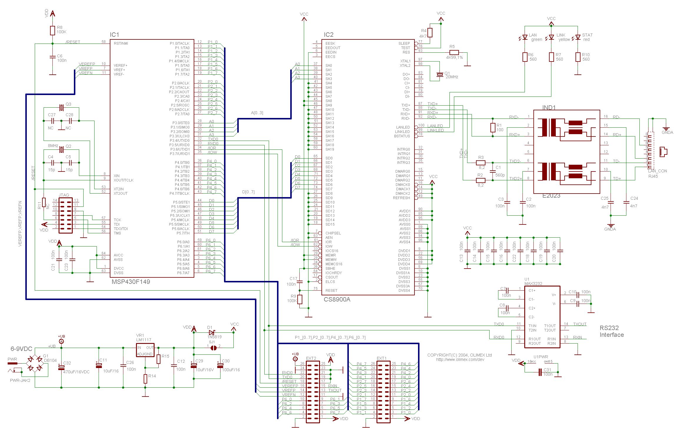
Also ich hab jetzt nen bisschen gesniffert, aber ich bekomm vom Board nichts zurück rein garnichts. Hab mir jetzt den schaltpan nochmal angesehen und auch mein Board mit nen paar Bildern ausm Internet verglichen. Muss C24 & C25 bestücktsein??
Ich kenn den CS8900A nicht, aber ist es egal, ob Pin 17 & 64 offen sind? Was C24 & C25 angeht ... versuchs mal ohne C2 & C3. Versuchs auch mal mit einem anderen Kabel (gekreuzt / ungekreuzt)
Bei meinem (funktionierendem) Easyweb ist C25, C24, C2 und C3 bestückt.
Danke für die Antworten, hab mit Olimex kontakt aufgenommen und C24 & C35 müssen nur bestückt werden wenn eine RJ45 Buchse mit Schirmanschluss verbaut ist, was bei meiner Version nicht der fall ist.
Bitte melde dich an um einen Beitrag zu schreiben. Anmeldung ist kostenlos und dauert nur eine Minute.
Bestehender Account
Schon ein Account bei Google/GoogleMail? Keine Anmeldung erforderlich!
Mit Google-Account einloggen
Mit Google-Account einloggen
Noch kein Account? Hier anmelden.
