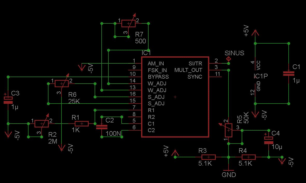
Hallo zusammen, habe hier einen Sinus Generator mit dem XR2206 aufgebaut. So steht er im Datenblatt Seite 9 Figure 12. Es steht auch in der Dokumentation, daß man bei bipolarer Versorgung alle GND durch -VCC ersetzen soll, außer R3 (bei mir R5) direkt auf GND... Nun die Frage: Ist alles so korekt? und läuft das Ding auch einigermaßen bei +/- 5V? Danke im vorraus ...
Unabhängig davon: Du hast aber ganz schön viele Verzweigungspunkte (JUNCTION) gesetzt. Die kommen üblicherweise nur da hin, wo mindestens 3 Leitungen aufeinander zulaufen (Bzw. eigentlich erst ab 4).
Ich weiß, aber ich wollte den Schaltplan durch die junctions etwas anschaulicher gestalten...
Jochen Maier schrieb: > Ich weiß, aber ich wollte den Schaltplan durch die junctions etwas > anschaulicher gestalten... Eher das Gegenteil ist der Fall. Man kann durch einen Spannungsteiler die 10V aufteilen, die mitte auf GND legen und sich so +- 5V erzeugen. Dabei muss du aber beachten das der Querstrom durch den Teiler wesentlich groesser ist als der entnommene Strom. Ueblicherweise schaltet man den Teiler aber einen OP als Spannungsfolger hinterher. So wird das ganze niederohmig und belastbar. Gruss Helmi
Dann must du halt einen DC/DC Wandler aufbauen oder mehr Batterie kaufen.
Wieso um Himmels Willen machst du an jede LeistungsEcke eine Junction ? ---------------------------------- Pin 10 ist nicht BYPASS, sondern BIAS. Pin 11 ist SquareWaveOut Pin 9 (FSK-in) sollte beschaltet werden Pin 3 ist kein Out im eigentl Sinne, sondern dient der Max.Ampl.Einstellung Ich würde das Ganze mit einer stabilen (+)(-)5V Versorg machen (mit definierter fester Masse), und nach den Ausgängen (Pin 2 oder 11) an eine OP-Verst.Schaltung gehen, (die auch die stabile (+)(-)5V Versorg hat)
Der XR2206 läuft problemlos mit +/-5V ,die Ausgangsspannung liegt dabei aber bei max. 3Vpp. Für Batteriebetrieb ist das Teil meiner Meinung nach nicht so gut geeignet, weil der Stromverbrauch verhältnismäßig hoch ist. Grüße
Ja, das Ding ist schon uralt, wird aber immer noch hergestellt. (Exar wollte es mal abkündigen, wonach es grossen Protest gab) Soweit ich weiss gibt es aber kein vergleichbares IC für Fkt-Gen, das so simpel gestrickt ist. (MAX038 gibts nicht mehr)
Bitte melde dich an um einen Beitrag zu schreiben. Anmeldung ist kostenlos und dauert nur eine Minute.
Bestehender Account
Schon ein Account bei Google/GoogleMail? Keine Anmeldung erforderlich!
Mit Google-Account einloggen
Mit Google-Account einloggen
Noch kein Account? Hier anmelden.
