Hallo zusammen! Habe hier im Forum bisher nur gelesen und bei meinen (kleinen) Bastelprojekten auch immer Rat gefunden. Bin im Moment dabei mir für meine Kamera einen Tonauslöser zu bauen. Dafür hab ich mir ein MCE101 Mikrofon und zum Verstärken einen AD623 besorgt. Idee ist: Wenn die Ausgangsspannung am AD623 eine definierte Spannung (z.B. 1V) übersteigt, die Kamera auszulösen. Nur leider hab ich bei dem AD623 wohl das Datenblatt nicht aufmerksam genug gelesen. Die Ausgangsspannung am AD623 dümpelt immer irgendwo bei 1,3V rum. Das passt zu dem leider zu spät gesehen Diagramm Fig.22 auf Seite 8 Input dabei so 0,0354mV (50dB) bis 5,6mV (94dB) Ausgesucht hatte ich mir den AD623 aber eigentlich wegen dem Beispiel: "Amplifying Signals with Low Common-Mode Voltage" auf Seite 15 Aber das passt doch eigentlich nicht zu dem tollen Diagramm oder? Bei G=100 und In=5,6mV hätte ich dann ja auch 0,56V am Ausgang. Was stimmt denn nun (für mich)? Das Diagramm oder hab ich sonst nen Fehler drin? MfG Chris
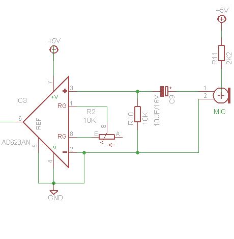
Hallo, Pin2 darst Du nicht auf´s gleiche Potenzial wie die neg. Spannungsversorgung legen. Auch Pin 3 ist somit auf GND und damit ausserhalb vom zulässigen Bereich. Wenn Du bei dem IC bleiben willst, dann solltest Du Pin2 mit nem Spannungsteiler (z.b. 2 x 100 K-Ohm) auf U-Halbe bringen und mit nem Kondensator gegen GND wechselspannungsmäßig kurzschließen. Ein anderer Vorschlag wäre meine Schaltung im Anhang.... Da müsstest Du aber C5 bzw. C6 = 100nF machen, damit die Frequenz weiter unten ist. ( war für ein Ultraschallmikrofon 25KHz bis 50 KHZ ausgelegt) Ein Paar Platinchen hab ich auch noch davon rumliegen - kanst haben, wenn Du´s ausprobieren willst. Gruß Matthias
Matthias Gessler schrieb: > Ein anderer Vorschlag wäre meine Schaltung im Anhang.... > Da müsstest Du aber C5 bzw. C6 = 100nF machen, damit > die Frequenz weiter unten ist. 100n an 5k (R3 || R5) gibt eine fg von 300 Hz - je nach Signal vielleicht noch etwas hoch.
Ups... peinlich Die Verstärkung ist natürlich vom Verhältnis von R1 und R4 abhängig. Mit den Werten aus dem Schaltplan ist se nur 1 (Impedanzwandler) :-) Die R´s, am Eingang kann man problemlos auch auf je 100 K-Ohm erhöhen, dann iss auch die untere Grenzfrequenz besser.... Gruß Matthias
Hallo vielen Dank für die Hilfe! Ich würde den IC erstmal gerne behalten und mal den von dir vorgeschlagenen Spannungsteiler an Pin2 versuchen. MfG Chris
Hab das mit dem Spannungsteiler an den negativen Eingang ausprobiert (mit 2 x 3,3 kOhm weil ich die grad zur Hand hatte). Funzt einwandfrei. Vielen Dank für die schnelle und sehr gute Hilfe!
Bitte melde dich an um einen Beitrag zu schreiben. Anmeldung ist kostenlos und dauert nur eine Minute.
Bestehender Account
Schon ein Account bei Google/GoogleMail? Keine Anmeldung erforderlich!
Mit Google-Account einloggen
Mit Google-Account einloggen
Noch kein Account? Hier anmelden.


