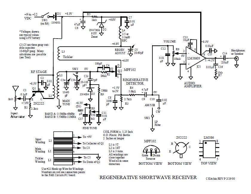
Habe mal ein in Google "gefundenes" Audion aufgebaut. Sehr hohe Empfindlichkeit und Trennschärfe wurden damit erzielt.
Habe eine 5m lange Drahtantenne angeschlossen, die Antennenspannung kann man ja mit dem Poti am Eingang leicht reduzieren. Am besten geht es natürlich mit einer im Freien montierten Drahtantenne,ca 20m lang und in 10m Höhe. Sie sollte in der Nähe von z.B. einer Dachrinne montiert sein, dann kann man die Dachrinne als "Erde" verwenden und ein Koaxkabel mit dem 20m langen Draht am Mittelleiter, und der Dachrinne am Außenleiter anschließen.
Bitte melde dich an um einen Beitrag zu schreiben. Anmeldung ist kostenlos und dauert nur eine Minute.
Bestehender Account
Schon ein Account bei Google/GoogleMail? Keine Anmeldung erforderlich!
Mit Google-Account einloggen
Mit Google-Account einloggen
Noch kein Account? Hier anmelden.
