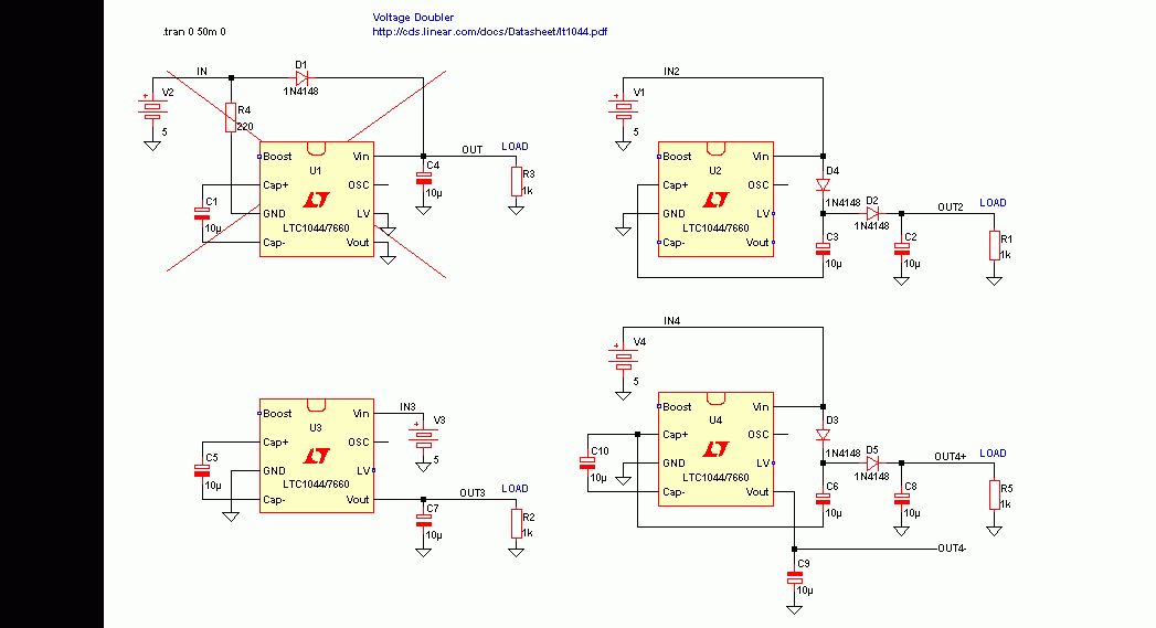
Hallo, ich beschäftige mich seit kurzem mit LTspice und habe auch schon einige Schaltungen zum Laufen gebracht; prima Sache. Jetzt wollte ich eine Spannungsverdopplung realisieren mit dem LT1044 und habe dafür aus dem Datenblatt Seite 5-15 Figure 8a nachgestellt: http://www.stanford.edu/class/ee133/datasheets/LTC1044.pdf Erwartet hätte ich jetzt eine Verdopplung 5V auf (knapp) 10V Leider tuts das nicht; die Schaltung verhält sich so, wie wenn nur die Diode im Spiel ist und Vout gegenüber Vin um 0,7V verringert ist. Habe ich was übersehen?
R3 ist für Vin < 3 Volt, R2 zieht 20mA, damit kommst du auf max. ca. 7 Volt.
>R3 ist für Vin < 3 Volt, stimmt; ist ne Aktion 'nichts-unversucht-lassen' >R2 zieht 20mA, damit kommst du auf max. ca. 7 Volt. das wäre ja schon mal ein kleiner Erfolg, wenn Vout überhaupt die 5V überschreitet. Tut sie aber nicht.
Vout liegt an Masse und Gnd liegt über 200 Ohm an Vin ????
Ich kenn' LTspice nicht aber gibts da eine Startbedingung damit der interne Oszillator des LTC1044 los läuft? In realer Hardware funktioniert der Doubler. Wenn man simulieren will braucht man immer auch Kenntnisse und Erfahrung vom Simulationsprogramen.
Da hst du dir genau die Schaltung herausgesucht die nicht geht. Ich habe drei andere Schaltungen getestet und die laufen in der Simulation. Diese drei Guten sind auch die im xx7660 Datenblatt. Deine Schaltung ist da nicht drin. http://www.intersil.com/data/fn/fn3072.pdf Schaltbilder kann man als Grafik drucken. Tools -> Copy Bitmap to Clipboard
Hallo Helmut, danke für Deine Mühe mit der Testerei. Hatte schon gemeint, es liegt an irgendeiner Einstellung bei mir. Was mich jetzt ein wenig erstaunt, dass Linear Technology in einem Datenblatt eine nicht funktionierende Schaltung angibt. LT war für mich bisher sowas wie Miele bei den Waschmaschinen: teuer aber gut. Gibt jetzt Punktabzug ;-)
Ich gehe davon aus, dass diese spezielle Schaltung aus dem Datenblatt wirklich funktioniert. Nur das SPICE-Modell hat hier ein Problem.
Bitte melde dich an um einen Beitrag zu schreiben. Anmeldung ist kostenlos und dauert nur eine Minute.
Bestehender Account
Schon ein Account bei Google/GoogleMail? Keine Anmeldung erforderlich!
Mit Google-Account einloggen
Mit Google-Account einloggen
Noch kein Account? Hier anmelden.

