Hallo, ich habe ein Problem! Ich benötige einen Zähler, der mir mir 4 Zahlen runterzählt (also von 3 bzw. binär 11 bis 0 = 00) und dann auf 0 stehen bleibt. Ich habe einen normalen Rückwärtszähler schon hinbekommen, aber der läuft leider ja immer weiter und startet von vorn. Mir ist bewusst, dass ich den Ausgang vom 2.FF wohl zurück koppeln muss, dass wenn dort das erste mal eine Null auftritt alles gestoppt wird, aber ich bekomme es einfach nicht hin. Es wäre schön, wenn mir jemand bei der Schaltung helfen könnte, bzw. auch das Prinzip erläutern, wie es mit mehreren Bits geht (vor und zurück ohne Endzustand kann ich und kenne auch das Prinzip) Im Anhang mal der Ausgangspunkt, von dem ich weiter arbeiten will. Gruß und danke für eure Hilfe, Bernd
@ Bernd K. (miseriacantare) >Ich benötige einen Zähler, der mir mir 4 Zahlen runterzählt (also von 3 >bzw. binär 11 bis 0 = 00) und dann auf 0 stehen bleibt. Hmm, wofür auch immer. >Mir ist bewusst, dass ich den Ausgang vom 2.FF wohl zurück koppeln muss, >dass wenn dort das erste mal eine Null auftritt alles gestoppt wird, >aber ich bekomme es einfach nicht hin. Logiktabelle aufstellen, Folgezustände eintragen, logische Verknüpfungen eintragen. >zurück ohne Endzustand kann ich und kenne auch das Prinzip) Dann wende es einfach an. MFg Falk
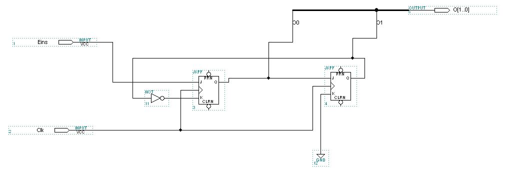
Ja, ich bin weiter. Ich habe ihn vorwärts mit Endzustand 3 hinbekommen. Wenn ich jetzt logisch nachdenke, dann muss ich Q0 und Q1 zum Bus hin nur invertieren, dann habe ich aus 00 01 10 11 11 -> 11 10 01 00 00 gemacht. Mein Programm spinnt da scheinbar aber irgendwie rumm, denn sobald ich Q1 und Q0 zum Bus hin invertiere, dann spuckt er als Ausgang nur noch 00 aus, was ja definitiv nicht sein kann!
Bitte melde dich an um einen Beitrag zu schreiben. Anmeldung ist kostenlos und dauert nur eine Minute.
Bestehender Account
Schon ein Account bei Google/GoogleMail? Keine Anmeldung erforderlich!
Mit Google-Account einloggen
Mit Google-Account einloggen
Noch kein Account? Hier anmelden.

