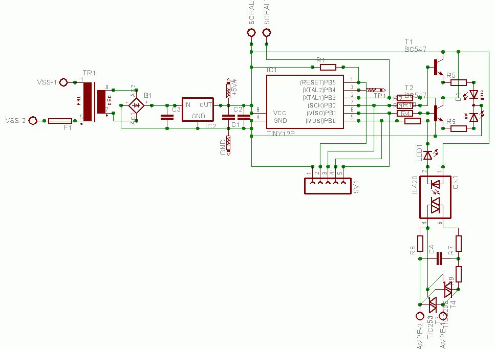
Hallo Leute, ich habe diese Triac Schaltung gebaut (als Vorbild habe ich einen Artikel aus einer Elektor bzw. diese Schaltung genommen: http://www.theaterzentrum.at/technix/development/dimmer/pics/dmx_dimm_v3_schematic_png) Das Problem ist jetzt nur, dass die Schaltung irgendwie komische Dinge macht - zur Erklärung: Dort wo im Schaltplan die Led mit GND verbunden ist, ist sie in meiner richtigen Schaltung mit einem Pin eines Tiny12L verbunden. Im Test ohne angeschlossener Lampe funktioniert die Schaltung auch soweit - sprich wenn ich auf einen Taster drücke wird der Optokoppler für 20s durchgeschaltet - beim 2. Druck 2 Minuten - beim 3. Dauerhaft - beim 4. aus. Schließe ich nun eine Lampe mit 230V Spannungsversorgung in Reihe an die Schaltung an, dann leuchtet sie kurz - alle drei Zustände (s.o.) rattern nur so durch und dann geht sie aus. Nun meine Frage: Ist an meiner Schaltung irgendetwas fatal falsch oder sind die Widerstands bzw. Kondensatorwerte falsch gewählt?
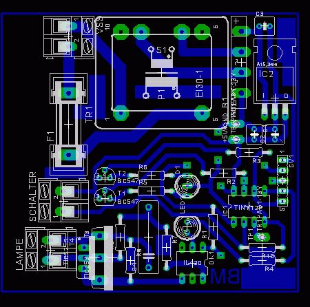
Ich habe jetzt herausgefunden, dass die 5V Gleichspannung beim Drücken des SChalters, also bei durchgeschaltetem Triac zu einer Wechselspannung wird! Woran kann das liegen - Anhang= Schaltplan + Layout
Bitte melde dich an um einen Beitrag zu schreiben. Anmeldung ist kostenlos und dauert nur eine Minute.
Bestehender Account
Schon ein Account bei Google/GoogleMail? Keine Anmeldung erforderlich!
Mit Google-Account einloggen
Mit Google-Account einloggen
Noch kein Account? Hier anmelden.


