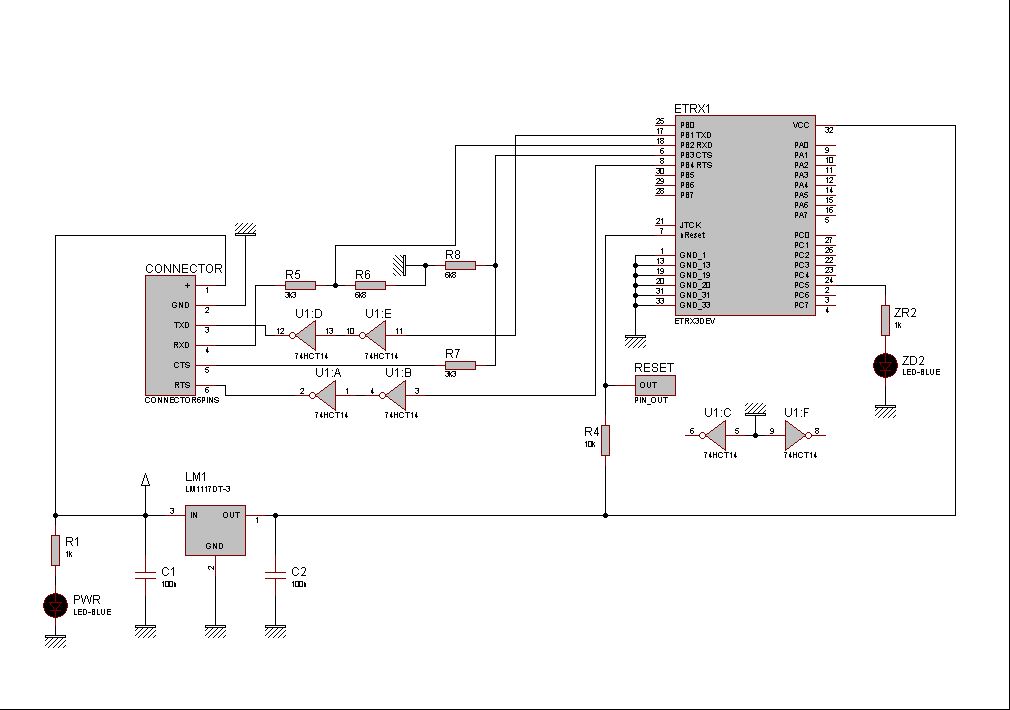
Hallo, ich habe ein Problem mit dem ETRX3 Modul. Ich habe das Modul über einen Pegelwandler(Max232) am PC angeschlossen.(Zumindest ohne CTS/RTS funktioniert diese Verbindung mit einem alten Bluetooth Modul wunderbar) Wenn ich nun versuche darauf über ein Terminalprogramm zuzugreifen, kriege ich einfach keine Antwort. Eine angeschlossene LED am rxd port des modules blinkt zwar fröhlich, aber es sendet nichts. Ich habe das Modul nach dem beigefügten Schaltplan angeschlossen, weil ich es mit 5 Volt betreiben möchte. Ich weiß einfach nicht mehr weiter... Viele Dank im Voraus Michael
Bitte melde dich an um einen Beitrag zu schreiben. Anmeldung ist kostenlos und dauert nur eine Minute.
Bestehender Account
Schon ein Account bei Google/GoogleMail? Keine Anmeldung erforderlich!
Mit Google-Account einloggen
Mit Google-Account einloggen
Noch kein Account? Hier anmelden.
