Guten Abend, ich habe mir einen pic18lf2620 gekauft, allerdings habe ich soeben festgetellt, dass es diesen gar nicht in der Device Bibliothek von MPLAB gibt. Und wenn ich den normalen(großen) pic18f2620 auswähle, erhalte ich immer eine Fehermeldung. Habe jetzt 2 Stunden nach dem Device gesucht und nichts gefunden... Weiß jemand von euch, wie ich das Teil programmierbereit bekomme? Wäre super nett!
Das muss ein prinzipieller Fehler sein denn die "F" und "LF" Bausteine unterscheiden sich nur in der spezifizierten unteren Grenze der Versorgungsspannung. Welche Fehlermeldung wird denn ausgegeben?
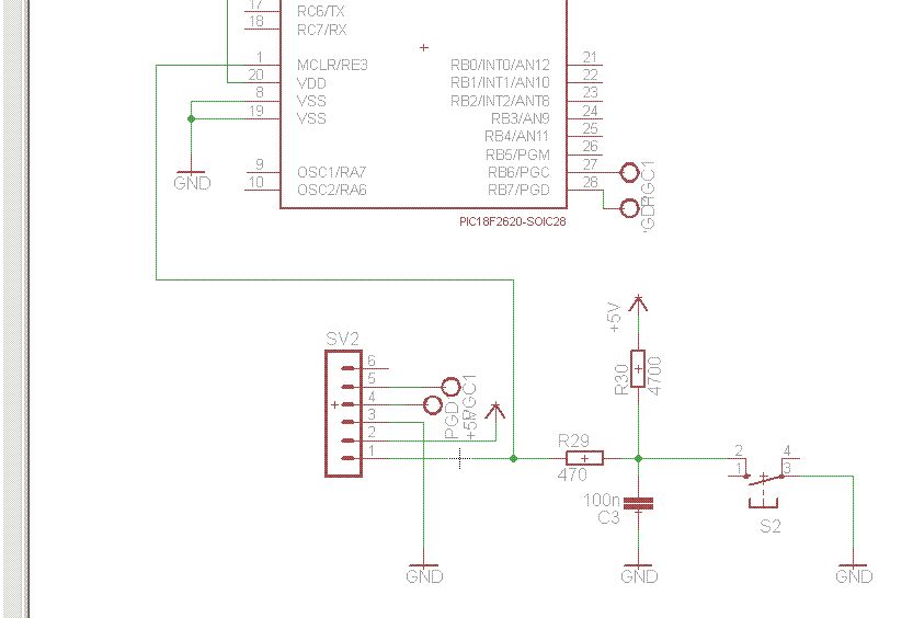
Ich erhalte diese Fehlermeldung: Target Device ID (00000000) does not match expected Device ID (00000c80). Den Pic versorge ich über den PICkit3 mit 5V. Laut Datenblatt ist das in Ordnung... und das Häkchen unter 'Power' habe ich gesetzt :) Die Schaltung habe ich schon mehrmals überprüft, aber mir fällt leider nicht auf. So hat es zumindest beim PIC18F2620 geklappt...
Es könnte sein dass die RC Kombination am MCLR stört, vielleicht mal versuchsweise den R29 ausbauen. Die ID 00000000 bekommt man auch, wenn die Takt- oder Datenleitung unterbrochen ist oder beide miteinander vertauscht sind.
Bitte melde dich an um einen Beitrag zu schreiben. Anmeldung ist kostenlos und dauert nur eine Minute.
Bestehender Account
Schon ein Account bei Google/GoogleMail? Keine Anmeldung erforderlich!
Mit Google-Account einloggen
Mit Google-Account einloggen
Noch kein Account? Hier anmelden.
