Hallo zusammen wollt mal wissen, ob der Analog eingang des ADC ADS830 gegen Überspannung geschützt ist? Und wenn nich, wie man das am einfachsten realisieren könnte (so mit dioden, aber welche?). danke!
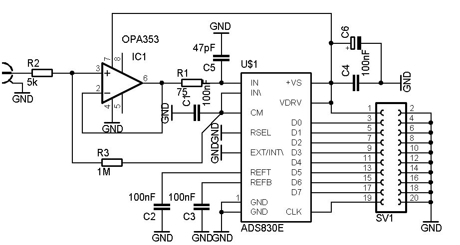
Diese Schaltung verwende ich. Die Bandbreite ist ausreichend hoch, alle Bauteile gibts bei Reichelt, und die Schaltung hält +/-50V im Dauerbetrieb aus.
Bitte melde dich an um einen Beitrag zu schreiben. Anmeldung ist kostenlos und dauert nur eine Minute.
Bestehender Account
Schon ein Account bei Google/GoogleMail? Keine Anmeldung erforderlich!
Mit Google-Account einloggen
Mit Google-Account einloggen
Noch kein Account? Hier anmelden.
