hallo, bin neu im forum und bräuchte mal experten hilfe beim bau einer styro-cnc-schneide. für die die das auch interessiert, software für die schneide ist GMFC(http://gm.cnc.free.fr) die motoren werden von einer MDLCNC gesteuert (http://rc-letmathe.de/product_info.php?products_id=1113) pwm wird von einem arduino erzeugt (der macht dann auch noch ein paar andere dinge). über einen optokoppler soll mit dieser pwm ein fet für den heizdraht geschalten werden. versorgungsspannung für den draht soll 24-48v sein (ich werde vermutlich bei 36v landen) und mit dieser steuerung habe ich das problem! hab mal folgendes auf einem steckboard nachgebaut, da ich noch kein 36v netzteil habe mit 20v aus einem alten laptop-nt und einer led als last, das sollte zum testen ja mal reichen.... --> schaltung_original.jpg (quelle: http://www.rc-network.de/forum/showthread.php?t=191988) diese schaltung funktioniert aber so leider nicht, mein 'uralt-oszi' (20MHZ analog) zeigt mir am gate das der fet mit dieser schaltung nur sehr unsauber geschalten wird (schaut aus wie ein sägezahn) wirklich ganz ausgeschalten wird der fet damit auch nicht. wie würdet ihr das aufbauen damit der fet wirklich sicher und sauber schaltet? lg & danke, martin
Hi PWM-Frequenz? Ansonsten wahrscheinlich R2 zu groß und/oder OK1 zu langsam. MfG Spess
Frequenz vom arduino ist ca. 500hz, sollte für den cny17-3 kein problem sein! für r2 hab ich mal 1k genommen, das war nicht wirklich besser..... lg, martin
@ Martin Obermayr (maob) >(20MHZ analog) zeigt mir am gate das der fet mit dieser schaltung nur >sehr unsauber geschalten wird (schaut aus wie ein sägezahn) wirklich >ganz ausgeschalten wird der fet damit auch nicht. Die Schaltung ist auch Käse. >wie würdet ihr das aufbauen damit der fet wirklich sicher und sauber >schaltet? Ohne Optokoppler, Gate direkt an den AVR. Fettig. Siehe Relais mit Logik ansteuern bzw. Motoransteuerung mit PWM MFG Falk
Und wenns unbedingt mit Optokoppler sein soll, braucht es einen Widerstand vom Gate gegen GND. Sonst bleibt da die Ladung ewig und der FET bleibt so halb offen. Wert müsste man ausprobieren, gefühlt so 10-20k.
ohne optokoppler möchte ich das nicht betreiben! da hängt auch der pc drauf, sollte (warum auch immer) mal der fet einen 'kurzen' haben ist dann vermutlich auch der port am pc hinüber.... und den rechner brauch ich noch ein weilchen;-)
Die Schaltung macht doch kein Sinn. Wie soll die Gatespannung je kleiner als 15V werden?
Der FET wird am Gate einmal über Z-Diode gegen GND geschaltet, und über einen Pullup gegen deine 24V. Parallel zur Z-Diode arbeitet dann der Optokoppler, sodass er diese kurzschließt. Bei bestromter OK-Diode hast du dann also ein Low am Gate. Bei nicht-bestromter Diode, gibt dir die Z-Dioden stabilisierung ca. 15V aufs Gate. Allerdings würde ich bei Ugs(max) = 16V höchstens auf 12V gehen. Falls doch mal der eine oder andere Überschwinger vorbeikommt.
So, bin zurück aus der bastelstube...(die noch eine offline-Stube ist) 10k am Gate haben schon mal ordentlich was gebracht, jetzt kann ich den fet zwischen ca.5-95% pwm wirklich durchschalten! wenn nur sehr kurz aus bzw. Ein-geschalten wird schaut's noch nicht so gut aus, da wird's wieder unsauber.... @Simon: deine Idee klingt nicht schlecht, ich versuch mal das nachzubauen. Das ausschalten sollte so ja sehr schnell gehen! Lg, Martin
Ja, die Schaltung, die ich "aufgemalt" habe, ist gewissermaßen Straight-Forward. Abschalten tut der FET schnell. Aber du musst eventuell aufpassen, dass er nicht ZU schnell abschaltet. Also direkt am Gate vielleicht noch mal ein Reihenwiderstand. Bei langen Gate-Leitungen können bei der steilen Flanke Überschwinger am Gate auftauchen.
hallo simon, die schalterei funktioniert jetzt super! jetzt muss ich das signal vor dem optokoppler nur mehr invertieren.... welchen wert sollte der gate-widerstand haben? sind 100ohm ok? lg, martin
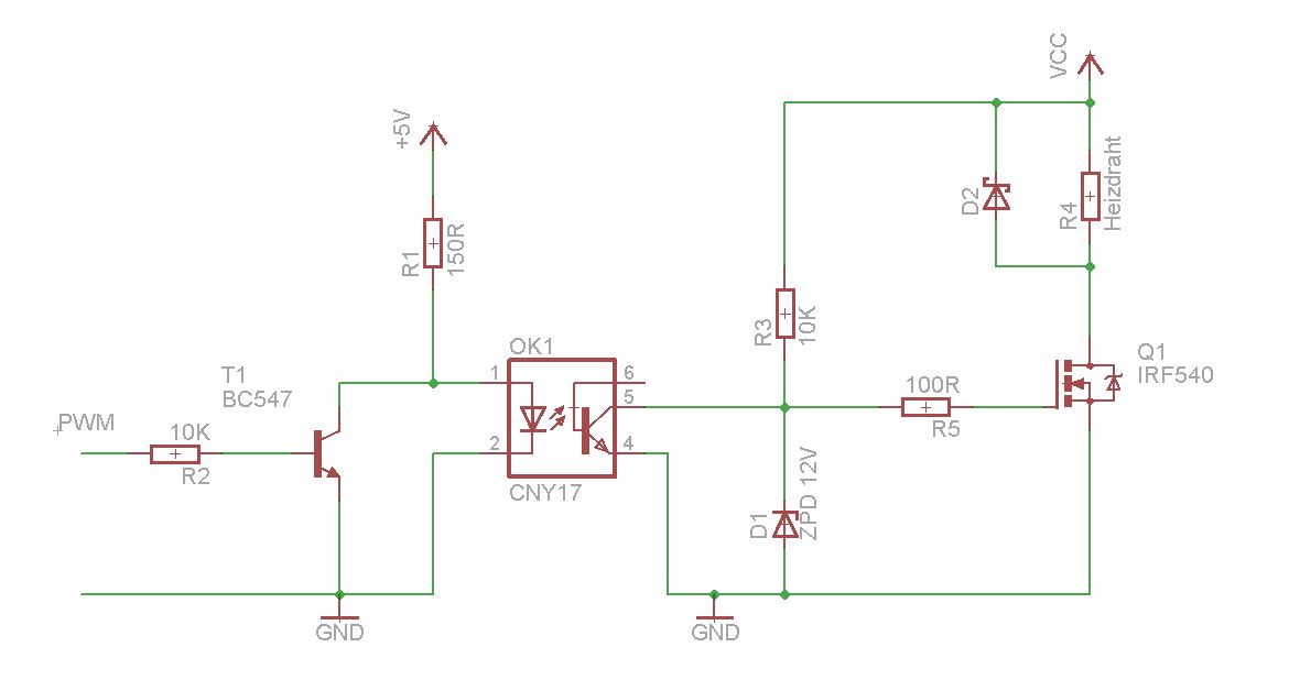
hab mir jetzt noch einen einfachen inverter aus einem bc547 dazugebastelt... wenn das was mir mein oldtimer-oszi anzeigt stimmt, schalte ich den fet jetzt über den ganzen pwm-bereich super! leider hab ich den schneidebogen nicht in der wohnung, der voll-last-test steht somit noch aus.....bin da jetzt aber recht zuversichtlich! hab für die allgemeinheit mal schnell einen plan der aktuellen version gezeichnet. an stelle der 1n4001 ist jetzt eine schnellere+kräftigere byv2100 gibt's an der schaltung jetzt noch was zu 'bemängeln'? ansonst würde ich sagen: 'habe fertig' und herzlichen dank an alle für hilfe;-) LG, martin
Sieht gut aus. Den 100 Ohm kannst du auch noch etwas kleiner machen. Aber bei 500Hz sollten 100 Ohm wohl auch noch funktionieren. Hat dein Mikroprozessor (Oder wo kommt die PWM her?) keine Invertierungsmöglichkeit der PWM? Da brauchst du eigentlich nicht noch einen Invertierer. PS: Aber jetzt hast du ja doch wieder die beiden Massen miteinander verbunden (Vor und hinter dem Optokoppler). Ist ja eigentlich nicht der Sinn ;-)
@ Martin O. (maob) >hab mir jetzt noch einen einfachen inverter aus einem bc547 >dazugebastelt... Wozu? Das kann man direkt mit dem Optokoppler machen. >an stelle der 1n4001 ist jetzt eine schnellere+kräftigere byv2100 >gibt's an der schaltung jetzt noch was zu 'bemängeln'? R5 ist überflüssig. So lahm wie dein Gate-"Treiber" ist, passiert da nix mit Überschwingen etc. D2 ist eine reine Angstdiode. Die paar uH des Hitzdrahtes entwickeln keine nennenswerte Energie um den MOSFET zu killen. Schadet aber auch nicht. MFG Falk
@simon: du hast natürlich recht, das ist falsch gezeichnet! die massen sind nicht verbunden, sonst könnt ich mir den aufwand wirklich ersparen;-) denke ich hab mal wo gelesen das man die pwm in arduino irgendwie invertieren kann..... das hilft mir aber nichts da ich die pwm vom arduino nur im manuellen mode verwende. im auto-mode (software steuert die temp.) kommt das signal vom pc, das müsste ich dann auch umdrehn, geht aber leider nicht @falk: stimmt, invertieren mit dem optokoppler sollte ebenfalls funktionieren! ich bin mir aber nicht sicher wieviel strom man aus dem lpt-port eigentlich ziehn darf. die angaben im www gehn da etwas auseinander, hab berichte über 5/10/20ma gefunden......aber was stimmt? kennt jemand die warheit? mit dem transistor sollt ich auf der sicheren seite sein und invertiert wird auch gleich. lg, martin
Bitte melde dich an um einen Beitrag zu schreiben. Anmeldung ist kostenlos und dauert nur eine Minute.
Bestehender Account
Schon ein Account bei Google/GoogleMail? Keine Anmeldung erforderlich!
Mit Google-Account einloggen
Mit Google-Account einloggen
Noch kein Account? Hier anmelden.

