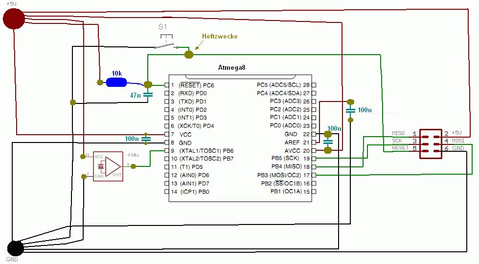
Da ich mir nicht ganz sicher bin, ob ich die Programmierschaltung aus dem Tutorial richtig verdrahtet habe, habe ich mal eben eine eigene Zeichnung des ganzen angefertigt(so wie ich die Verdrahtung verstehe). Wäre echt hilfreich, wenn ihr euch das mal ansehen und sagen könntet ob das so passt? Ist eine etwas eigenwillige Zeichnung, aber so versteh ichs nun mal. Bitte nicht über das Aussehen der Zeichnung, oder die "Heftzwecken" die Kontakte darstellen sollen beschweren. Einfach nur ob die Schaltung korrekt aufgebaut ist oder nicht. Und falls nicht, dann einfach sagen was wo nicht passt :-) Ich hoffe, dass ich das richtig kapiert habe :-)
Vermute Lötstützpunkt. Nimm lieber ein Steckbrett Absolute Beginner-AVR Steckbrettprojekte und zum Schaltplanzeichnen das Programm Eagle Axel
Genau, die Heftzwecken sind Lötstützpunkte. Programme werde ich später nutzen, wenns mal komplizierter wird. Aber so ist das ganze manchmal einfach leichter und schneller. Bitte nochmal meine Bitte: Keine Tipps was man besser machen kann/soll. Nur sagen ob die Schaltung so passt und wenn Fehler drin sind einfach anmerken wo er steckt. Vielen Dank an Thomas Eckmann, genau so meine ich das.
Ich würde gerne noch die ein oder andere Meinung zur Korrektheit meiner Zeichnung hören. Sozusagen als Festigung.
Um Missverständnisse zu vermeiden: Ich habe einen AVRISP-mkII Programmer(6-Polig) ich will nur die Grundschaltung aufbauen, mit der man den µ-Controller programmieren kann. Dabei soll aber nicht der interne Taktgeber sondern ein externer Quarzoszillator benutzt werden. Ich bin bei der Grundschaltung aus dem Tutorial nicht ganz sicher ob ich alles richtig verdrahtet habe(es gibt ja Reihen- und Parallelschaltung) und deshalb habe ich die Zeichnung nochmal nachgezeichnet, allerdings auf eigene Weise und will eure Meinung dazu hören. Davon kann ich dann ableiten ob ich die Schaltung rcht verstanden habe :-)
Damit hat sich die Sache für Dich ja erledigt. Und Tschüss.
