Hi. Ich brauche an meinem ATMega16 2 Uarts. WIe kann man einen uart am besten multiplexen? oder gibts ne andere möglichkeit ? MfG
Mach einen UART per Software, muxen bringt irgendwie keine Punkte. Dazu gibts Atmel-Appnotes, also kein zu grosses Problem.
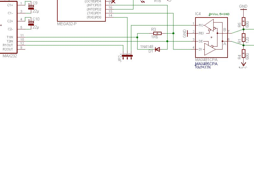
Mit einem sehr einfachen "Multiplexer" (R3+D1) habe den gleichen USART sowohl für RS485 als auch für Debug-Output per RS232 verwenden können. Input per RS232 war damit nicht drin, aber auch nicht benötigt.
mal eine ganz dämliche frage: wenn ich zwei devices dran hänge, die beide den gleichen mist gesendet bekommen solle, dann hänge ich die beiden einfach parallel an RX und TX, right?
An TX schon, aber RX ist natürlich ein Problem - dann dürfen die Devices nur nach Aufforderung senden, aber nie alleine, sonst bekommst evtl du nur Mist auf der Leitung.
Bitte melde dich an um einen Beitrag zu schreiben. Anmeldung ist kostenlos und dauert nur eine Minute.
Bestehender Account
Schon ein Account bei Google/GoogleMail? Keine Anmeldung erforderlich!
Mit Google-Account einloggen
Mit Google-Account einloggen
Noch kein Account? Hier anmelden.
