Hallo, könnt ihr mir sagen, warum eagle in dem rot eingerahmten Bereich keine Massefläche mit dem Befehl Ratsnest macht? "vor" und "hinter" den Brücken ist ja eine Massefläche, die Wire's haben auch alle den gleichen Signalnamen. ?
@ Masse (Gast) >könnt ihr mir sagen, warum eagle in dem rot eingerahmten Bereich keine >Massefläche mit dem Befehl Ratsnest macht? Weil die FLächen dirt nicht hinkommen, zu eng und keine Pins mit dem Signal GND vorhanden. >"vor" und "hinter" den Brücken ist ja eine Massefläche, die Wire's haben >auch alle den gleichen Signalnamen. Hmmmm. Liegen dort zwei Polygone übereinander? Andere Sauerein? MFG Falk
Hallo wieder,
Falk, du hattest Recht. Unter den rechteckigen Vias der Brücken waren
noch kleinere Vias eines anderen Layers. Danke!
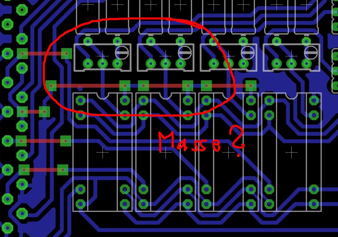
Bild:
(1) kleinerer Via unter dem eigentlichen GND-Via
-> dadurch entsteht der Masse-Ring um den GND-Via
(2) kleinerer Via unter dem eigentlichen GND-Via zur Seite geschoben.
Dieser verhinderte das "Ausbreiten" der Massefläche.
Nun erinner ich mich auch wieder, warum ich das damals gemacht habe:
Damit ein Ring um die GND-Vias entsteht, damit die Drahtbrücke besser
angelötet werden kann (sonst nur Bohrloch in einer durchgängigen
Massefläche).
Dies wirft die zweite Frage auf: Wie kann ich es verhindern, dass eine
durchgängige Massefläche nur mit einem Bohloch entsteht, wenn ich ein
Via platziere, das ebenfalls das Signal GND, so wie die Massefläche,
enthält
(wie im Bild unter (2).
Ich habe auch schon im Design-Rule-Check unter dem Reiter "Supply" mit
dem Wert "Thermal" gespielt, aber das brachte nicht den nötigen Erfolg.
Kann mir da jemand helfen?
@ Masse (Gast) >(1) kleinerer Via unter dem eigentlichen GND-Via > -> dadurch entsteht der Masse-Ring um den GND-Via Sowas macht man nicht. Das haut dir jeder Hersteller umd ie Ohren. Und der DRC meckert auch. >Nun erinner ich mich auch wieder, warum ich das damals gemacht habe: >Damit ein Ring um die GND-Vias entsteht, damit die Drahtbrücke besser >angelötet werden kann (sonst nur Bohrloch in einer durchgängigen >Massefläche). Für sowas nimmt man kein VIA, sonder ein Testpad, testpad.lib >Dies wirft die zweite Frage auf: Wie kann ich es verhindern, dass eine >durchgängige Massefläche nur mit einem Bohloch entsteht, wenn ich ein >Via platziere, das ebenfalls das Signal GND, so wie die Massefläche, >enthält Mit "Generate Thermals for VIAs" MFG Falk
Falk, super danke! Ich hätte schwören können, dass es im DRC bei Supply diese Option nicht gibt! Ich hab ne halbe Stunde mit den Werten für Thermal und Annulus rumgespielt und hab das krass übersehen. Wenn ich jetzt auf das Fenster schaue, unglaublich!!! Wie als wäre es nie weg gewesen ;-) ! Danke
Bitte melde dich an um einen Beitrag zu schreiben. Anmeldung ist kostenlos und dauert nur eine Minute.
Bestehender Account
Schon ein Account bei Google/GoogleMail? Keine Anmeldung erforderlich!
Mit Google-Account einloggen
Mit Google-Account einloggen
Noch kein Account? Hier anmelden.

