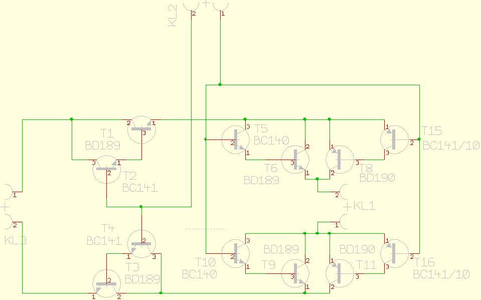
Hallo. Ich möchte einen Motor mit 12V 2A mit PWM Drehzahlvariieren. Über einen Drehrichtungseingang möchte ich entsprechend High/Low-Pegel links und rechts drehen. Im Schaltplan : KL3 Pin1 -> +12V KL3 Pin2 -> 0V KL2 Pin1 -> Rechts/Links Signal vom ATMEGA16 KL2 Pin2 -> PWM Signal vom ATMEGA16 KL1 Pin1 -> Motor Pin1 KL2 Pin2 -> Motor Pin2 Wie groß müssen sie Widerstände in Serie von KL2.1 und KL2.2 sein ? bzw. müssen dort überhaupt welche hin ? Die Transistortypen sind nur anhand des Durchflussstromes (neue Rechtschreibung) ausgewählt. Kann es sein, dass bei dieser Schaltungsvariante nur 5V durch den Motor fließen ? (Spannung, die von KL2 kommt), bzw. Wirkt sich das auf den AVR zurück ?, bzw. Sollte ich Optokoppler einsetzen ? (wenn ja, wie geht das ? nie gemacht.) ???
schau Dir mal die vielen H-BrueckenschaltungsBeispiele hier (mit Hilfe der Suchfunktion) an...
Ich würde Dir bei 12V und 2A den L298 empfehlen, da ist die komplette Ansteuerung für zwei Motoren drin. Kostet bei Reichelt gerade mal 2,70 EUR.
hab mich offensichtlich vertippt hüstel 2x 1 Motor á 2 A (6A max.) parallel und das ganze zwei mal
Bitte melde dich an um einen Beitrag zu schreiben. Anmeldung ist kostenlos und dauert nur eine Minute.
Bestehender Account
Schon ein Account bei Google/GoogleMail? Keine Anmeldung erforderlich!
Mit Google-Account einloggen
Mit Google-Account einloggen
Noch kein Account? Hier anmelden.
