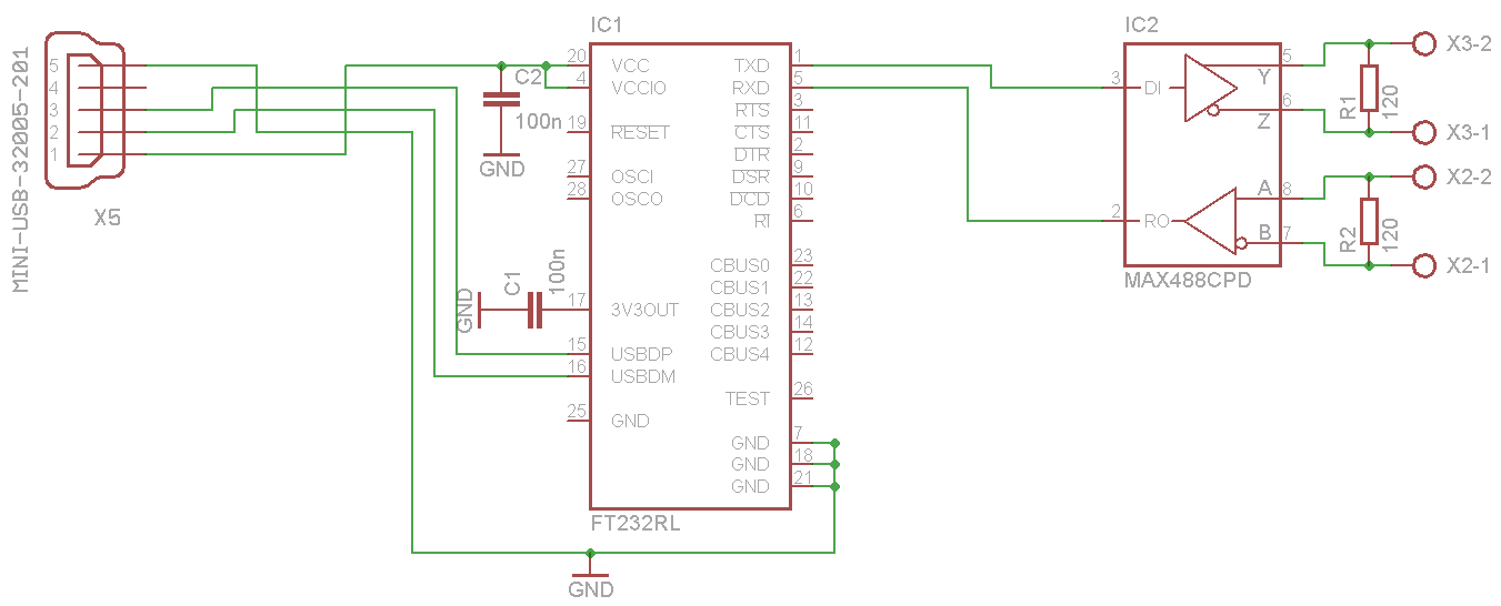
Hi Leute, ich habe einen Schaltplan erstellt, um einen Rs485-Bus mit USB zu verbinden. Wollte nun einfach mal fragen ob das so funktionieren würde oder nicht. Brauch ich noch eine extra Spannungsversorgung oder wird USB reichen?
@ Kevin Schmidt (Gast) >verbinden. Wollte nun einfach mal fragen ob das so funktionieren würde >oder nicht. jain. Datenblatt gelsen? Pin 25 und 26 müssen noch an Masse Für VCC braucht es noch 4,7uF Die Stromversorgung für IC2 fehlt, Stuchwort INVOKE. > Brauch ich noch eine extra Spannungsversorgung Nein. > oder wird USB reichen? Ja. MFG Falk
Danke soweit, habs verbessert. Mit geht es hauptsächlich auch darum, ob die Mini-USB Buchse richtig verdrahtet ist.
Bitte melde dich an um einen Beitrag zu schreiben. Anmeldung ist kostenlos und dauert nur eine Minute.
Bestehender Account
Schon ein Account bei Google/GoogleMail? Keine Anmeldung erforderlich!
Mit Google-Account einloggen
Mit Google-Account einloggen
Noch kein Account? Hier anmelden.
