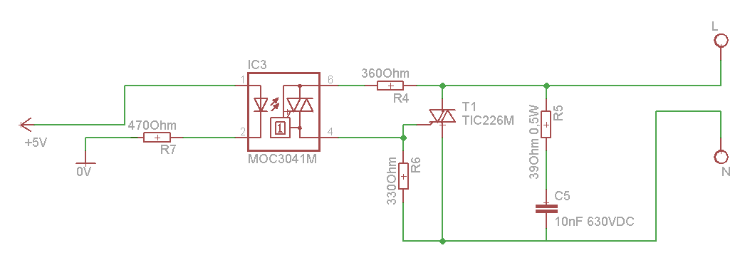
Hallo, ich habe mir zwei Triac-Schaltungen nach der an gehangen Schaltung aufgebaut. Wenn ich nun den Optokoppler ansteuere, schaltet der Triac aber nicht durch. Wenn ich dann im angesteuerten Zustand die 230V Netzspannung entferne und neu einstecke schaltet der Triac durch. Nehme ich die Ansteuerung weg geht er aus aber halt nicht mehr an. Wo liegt da mein Fehler? Danke Gruß Patrick
> > Wo liegt da mein Fehler? R6 groesser machen, sonst ist in dem Moment in dem der Triggerstrom lt. Datenblatt erreicht wird, der Nulldurchgangsschalter des MOC3041 schon wieder ausgeschaltet! Gruss Michael
>Wenn ich nun den Optokoppler ansteuere, schaltet der Triac aber nicht >durch. Dann greifst du dir dein Multimeter und mißt mal vorsichtig (ACHTUNG! LEBENSGEFAHR!!!) an deiner Schaltung. Eine Hand immer in die Hosentasche. Miß mal was der MOC macht, ob er auch sauber rausgibt bzw simuliere das Biest einfach mal. Ich hatte vor Jahren die Schaltung tupfengleich aufgebaut, bei mir ging sie auf Anhieb. - Widerstandswerte stimmen alle? - keine Pins verwechselt? - keine unerwünschte Lötbrücken?
Bitte melde dich an um einen Beitrag zu schreiben. Anmeldung ist kostenlos und dauert nur eine Minute.
Bestehender Account
Schon ein Account bei Google/GoogleMail? Keine Anmeldung erforderlich!
Mit Google-Account einloggen
Mit Google-Account einloggen
Noch kein Account? Hier anmelden.
