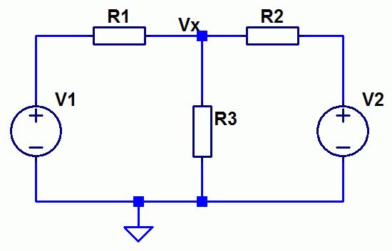
Hallo zusammen, ich bräuchte mal Hilfe bei einem wahrscheinlich sehr einfachen Problem. Ich schaffe es einfach nicht die Spannung am Punkt Vx in dem beigefügten Netzwerk auszurechnen. Das Problem ist halt der Spannungsteiler mit zwei Quellen. Wie muss ich denn da vorgehen? Besten Dank schon im voraus! Gruß, gfunk
ach ja, na klar. Das ist mir jetzt aber peinlich ... Danke sehr!
Bitte melde dich an um einen Beitrag zu schreiben. Anmeldung ist kostenlos und dauert nur eine Minute.
Bestehender Account
Schon ein Account bei Google/GoogleMail? Keine Anmeldung erforderlich!
Mit Google-Account einloggen
Mit Google-Account einloggen
Noch kein Account? Hier anmelden.
