Hallo! Versuche im Moment das Bluetooth-Modul von Rayson zum Laufen zu bringen. Dazu hab ich VCC auf 3.3V gehängt, Antenne angelötet und die UART über Pegelwandler an einen MAX232 gehängt. Leider antwortet das Modul nicht. Könnte das daran liegen, dass ich beim Anlöten der Antenne sie mit GND kurzgeschlossen habe (auch im Betrieb). Könnte das das Modul zerstört haben? (Spannungsversorgung ist stabil und MAX232 funktioniert ebenfalls) Grüsse Farad
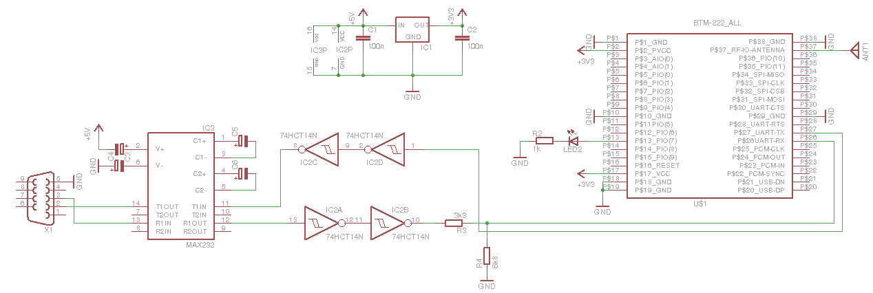
Hier anbei noch der Schaltplan. Die LED blinkt weder noch leuchtet sie. Eigentlich müsste sie ja blinken oder?
1. Vermutung: Reset Eingang ist offen. Ich kenne das Modul nicht, insofern kann es sein, dass das zulässig ist, ansonsten sagt dir das Datenblatt sicher, wie dieser Pin zu beschalten ist.
Sollte ohne Pull-Up an Reset funktionieren, ich mache sicherheitshalber immer einen 10k dran. Bin mir aber nicht sicher mit der Belegung der LED an den I/O-Pin, würde da nochmal einen Blick ins Datenblatt empfehlen ob der nicht extra benannt werden muss. Sind ja "Programmable I/Os"... Viele Grüße DOG
Leider funktioniert das Modul auch mit Pull-Up an Reset nicht (ausserdem blinkt die LED auch nicht wenn ich den Reset nach GND ziehe (sollte sie aber 3x laut Datenblatt). Die LED-Belegung ist tatsächlich etwas verwirrlich. Je nachdem welches Datenblatt man zur Hand nimmt, steht zusätzlich noch etwas zur Belegung (z.B. hier: http://www.taiwantrade.com.tw/EP/resources/member/276716/productcatalog/b9ee22e4-e94a-45cd-8db0-ac88b3a11a75_BTM222%20DataSheet.pdf). Nun habe ich mal die LED an Pin 14 angehängt, sollte eigentlich die Power-LED sein. Jedoch leuchtet die bei mir nicht => Modul defekt? Grüsse Farad
Bitte melde dich an um einen Beitrag zu schreiben. Anmeldung ist kostenlos und dauert nur eine Minute.
Bestehender Account
Schon ein Account bei Google/GoogleMail? Keine Anmeldung erforderlich!
Mit Google-Account einloggen
Mit Google-Account einloggen
Noch kein Account? Hier anmelden.
