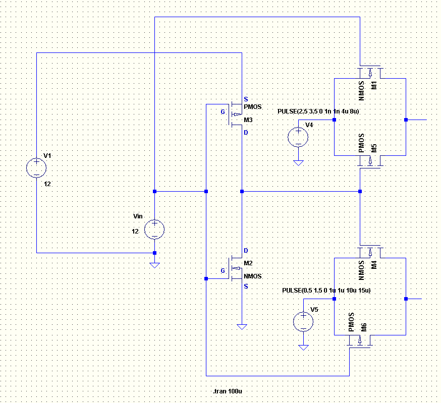
Hi Zum besseren Verständnis der Funktionalität von Transmission Gate, habe ich 2 Schalter damit Simuliert (mit LTSpice). Ich möchte bei Vin = 12 V, M1 und M5 einschalten und gleichzeitig M4 und M6 ausschalten. Und bei Vin = 0 V, M4 und M6 einschalten und gleichzeitig M1 und M5 ausschalten. Wo ist meine Fehler in der Simulation? Die Transistoren sind immer leitend! Grüße M.N.
oh, sorry das Bils ist anscheinend nicht korrekt, ich schicke gleiche richtiges Bild
Richtig gut funktioniert das Transmission-Gate nur, wenn der Substrat- anschluss der Mosfets auf VCC (P-Kanal) bzw. GND (N-Kanal) gelegt wird: http://de.wikipedia.org/wiki/Transmission-Gate Ist der Substratanschluss, wie bei diskreten Mosfets üblich, mit Source verbunden, ist die Signalspannung auf etwa VCC/2±0,3V begrenzt, da sonst die BS-Dioden leitend werden. Im Anhang habe ich drei Fälle mit LTSpice simuliert: 1. Schaltung wie bei dir, Signalamplitude ist groß (2V) -> Transmission-Gate sperrt nicht richtig. 2. Schaltung wie bei dir, Signalamplitude ist klein (0,3V) -> Transmission-Gate funktioniert korrekt. 3. Verwendung von Mosfets mit getrenntem Substratanschluss, Signalamplitude ist groß (2V) -> Transmission-Gate funktioniert korrekt. Die 1MΩ-Widerstände sind dazu da, dass sich bei sperrendem Gate eine definierte Ausgangsspannung (6V) einstellt.
Bitte melde dich an um einen Beitrag zu schreiben. Anmeldung ist kostenlos und dauert nur eine Minute.
Bestehender Account
Schon ein Account bei Google/GoogleMail? Keine Anmeldung erforderlich!
Mit Google-Account einloggen
Mit Google-Account einloggen
Noch kein Account? Hier anmelden.


