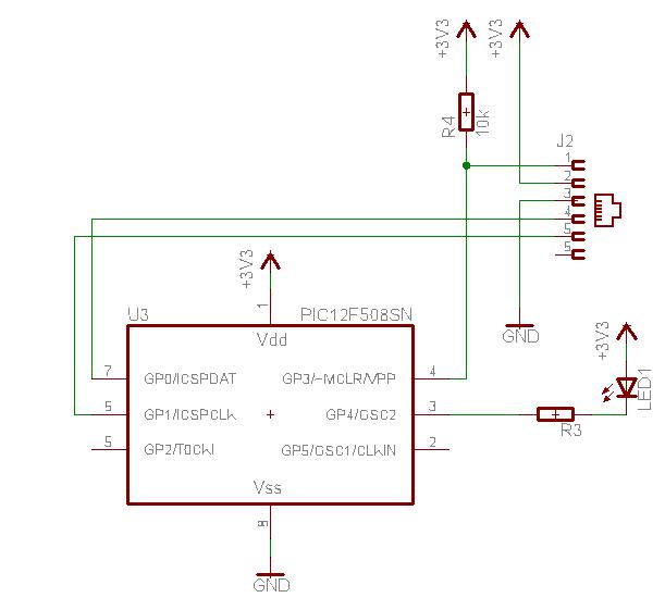
Hey leute ich habe ein Problem mit meinem PIC12F508 Beim connecting zum ICD kommt immer folgende Meldung Connecting to MPLAB ICD 2 ...Connected Setting Vdd source to target ICDWarn0044: Target has an invalid calibration memory value (0x0). Continue? ICD0200: Operation Aborted (Warning 43). MPLAB ICD 2 Ready Nun weiss evt. jemand wie ich diesen Fehler beheben kann ? Zum Programmieren verwende ich MPLAB IDE v7.40 mit dem "ICD2, debugger and programmer from Microchip Technologies Inc." Schaltung im Anhang Vielen Dank im Vorraus Gruss
...da hast Du wohl bei einem vorhergehenden Programmiervorgang die Kalibrierdaten mitgelöscht. Man kann bei den Device settings einstellen ob der Kalibrierwert überschrieben werden soll. Der Wert ist aber nur zum Abgleich des internen Oszillators nötig und kann diesen auch nur um ein paar Prozent korrigieren. Wenn ein geringfügig abweichendes Timing kein Problem darstellt, kannst Du die Meldung einfach ignorieren. Ansonsten könntest Du den Wert aus einem anderen (gleichen) Baustein auslesen und in Deinen reinschreiben (der Korrekturwert streut nicht sehr) oder versuchen den Korrekturwert selbst zu ermitteln, aber das dürfte den Aufwand kaum lohnen.
Vielen Dank für deine Antwort. Ich werde das bei der Arbeit später gleich mal probieren. Gruss
Bitte melde dich an um einen Beitrag zu schreiben. Anmeldung ist kostenlos und dauert nur eine Minute.
Bestehender Account
Schon ein Account bei Google/GoogleMail? Keine Anmeldung erforderlich!
Mit Google-Account einloggen
Mit Google-Account einloggen
Noch kein Account? Hier anmelden.
