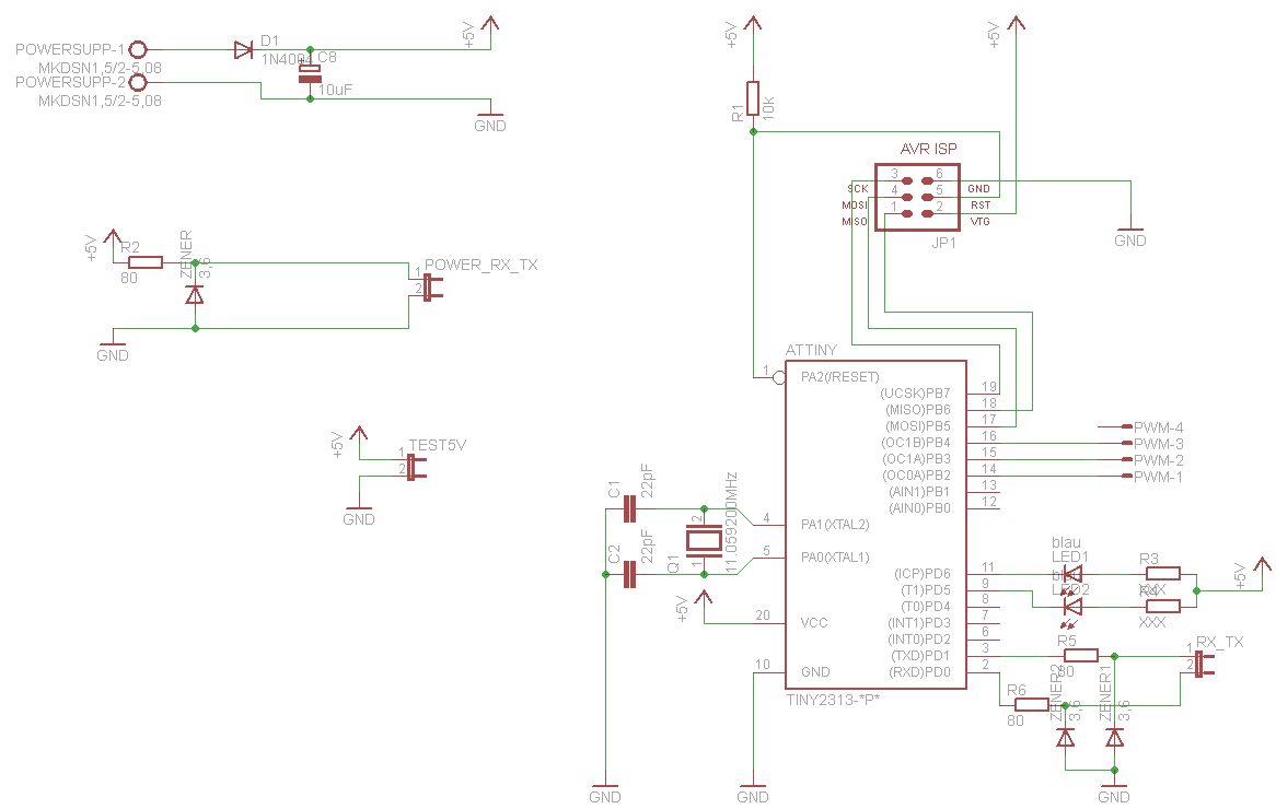
Moin in die Runde, kleine Frage: ich hatte vor Ewigkeiten mal angefangen, alte seriell-Bluetoothdongle auszuschlachten und diese in Projekte zu integrieren... Eines der damals angefangen Projekte hatte den obigen Schaltplan - der BT Dongle braucht 3.3V... Da ich keinen DC-DC Wandler nehmen wollte, dachte ich, ne ZDiode sollte es bei sowas auch tun... Nun hatte ich seit langem mal weiter dran gebastelt - mußte aber feststellen, dass zwar im Leerlauf 3.3V anliegen (über PowerRXTX), sobald aber eine Last (BT Dongle) an der ZDiode klemmt, die Spannung darüber auf 2.2V (ca) fällt... Ich weiß, dass ZDioden nicht soooo stabil sind - dachte aber, dass man das erst bei höheren Strömen merkt. Kann ich sowas noch stabilisieren - oder auf 'gut Glück' ne größere ZDiode nehmen (wobei das eher ungern)... War die Idee mit der ZDiode so doof??? Sorry, Anfängerfrage... Gruß Nico
die Idee ist nicht doof aber die Umsetzung. wegen dem 80 Ohm Wiederstand kannst du da nur etwa 20 mA bei 3,3 V raushollen.
Hi Nico, der Strom durch die Z-Diode sollte erheblich höher sein (5-10x) als der Strom den Deine Schaltung braucht. So wie es aussieht, zieht die ja 35mA . Also, Widerstand verringern oder doch nen Regler einsetzen , was auf jeden Fall besser währe .... Gruß
Da steht alles wichtige für die Dimensionierung: http://www.elektronik-kompendium.de/sites/slt/1012151.htm Johannes
Obacht: Z-Dioden unter ca. 4V haben eine ziemlich miese Strom/Spannungs-Charakteristik. Die Nennspannung stimmt nur beim angegebenen Nennstrom so einigermassen.
Besser: Mit Z-Diode Referenzspannunger erzeugen und mit einem NPN Transistor als Emitterfolger belastbarer machen. Hat weniger Ruhestrom und ist stabiler.
Nimm nen Regler. Bekommt man teilweise für 15cent (z.B. TS1117CW-3,3 bei CSD). Nur darauf achten dass der Dropout reicht! Grüße
Bitte melde dich an um einen Beitrag zu schreiben. Anmeldung ist kostenlos und dauert nur eine Minute.
Bestehender Account
Schon ein Account bei Google/GoogleMail? Keine Anmeldung erforderlich!
Mit Google-Account einloggen
Mit Google-Account einloggen
Noch kein Account? Hier anmelden.
