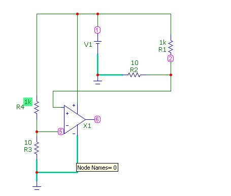
Hallo, im Bild meine Schaltung! Über den nichtinvertierenden Eingang des OPV wird die Spannung an R2 gemessen(indirekte Strommessung über shunt). Bei Erreichen einer einstellbaren Spannung(über R3 und R4) soll der Opv auf "high" schalten. Frage: Muss bei dieser Schaltung, wie allgemein üblich beim Messen einer Spannung, die Versorgungsspannung des OPV von der Versorgungsspannung der Schaltung galvanisch getrennt sein? Danke...
Die Schaltung besagt es doch schon: Der Shunt R2 liegt einseitig auf dem Schaltungsnullpunkt. Dieser Nullpunkt muss "irgendwo" mit der Versorgung des OP verbunden sein; im Beispiel ist er mit der Minusversorgung identisch. Ebenfalls muss hier der Eingangsspannungsbereich des OP zumindest bei kleinen Strömen entsprechend "weit herunter" gehen, damit einwandfreie Funktion möglich ist.
Also funktioniert diese Schaltung! Wenn ich richtig verstanden habe: Dann könnte ich in diesem Fall auch ein Spannungsmessgerät ohne galvanische Trennung dranhängen weil das MinusPotential des Messobjektes gleich dem Minuspotential des Messgerätes ist?
Wenn der zulässige Gleichtakteingangsbereich des OPV bis zur negativen Betriebsspannung (hier Masse) reicht, funktioniert es. Trifft zum Beispiel für lm324, lm358, ts27x und einige weitere zu. mfG ingo
> galvanisch getrennt Nein, im Gegenteil, neben der Messleitung muß mindstens eine weitere Leitung OpAmp und Schaltung mit Shunt verbinden, normalerweise die Masseleitung. Damit ist aber Masse der Schaltung mit dem Shunt = Masse der Messchaltung. ABER: Die Spannung an Punkt 5 darf nicht niedriger als 0V und nicht höher als V1 werden, sonst geht der OpAmp kaputt. Und sie muß im common mode input range des OpAms liegen, bei einem billigen LM324 also von 0V bis V1-1.5V, sonst vergleicht der OpAmp nicht richtig. Zur Vermeidung von Schäden wäre es sinnvoll, in die Leitung von 2 zum OpAmp noch einen Widerstand einzubauen, am gecshicktesten mit einem Widerstandswert von R3 paralle R4. Allerdings ist dein R3 mit 10 Ohm sehr niederohmig um ca. 0.1V einzustellen geht auch 100k/1k.
Bitte melde dich an um einen Beitrag zu schreiben. Anmeldung ist kostenlos und dauert nur eine Minute.
Bestehender Account
Schon ein Account bei Google/GoogleMail? Keine Anmeldung erforderlich!
Mit Google-Account einloggen
Mit Google-Account einloggen
Noch kein Account? Hier anmelden.
