Hallo, ich hab ein Problem mit Target beim Autorouten,vielleicht könnt ihr mir helfen. Ich habe Lötjumper für den Anschluß des USB verwendet. Beim Routen werden die Signale von D+ und D- ohne Probleme gesetzt aber GND und VCC werden einfach ignoriert und nicht geroutet. Woran könnte das liegen? Im Schaltplan isdt es als GND und VCC gekennzeichnet. Grüße Stefan
Ich bin Anfänger, also nicht wundern das es ein wenig durcheinander aussieht.
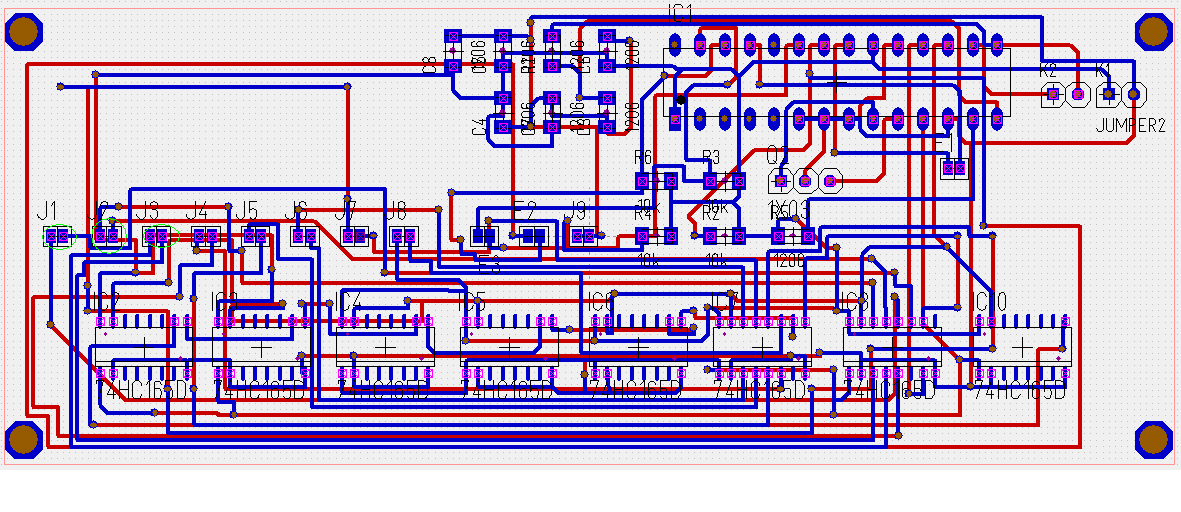
Im Stromlaufplan hat K1 die Pin-Nummern 3 und 4 und im Layout hat K1 die Pin-Nummern 1 und 2.
Du hast die Pads gelöscht im Schaltplan. Lösch im Schaltplan mal das Bauteil, und füg es neu ein und schließ es an. Dann müßte es gehen.
jetzt gehts. da drauf muss man erstmal kommen. wie sehe ich was das für pins sind? Doch eigentlich mit doppelklick Jetzt wollt ich den Pin einen Namen geben aber irgendwie gehts nicht mehr.
Ich habs wieder gefunden. Jetzt geht es. Aber ein Problem hab ich noch, wenn das ein Problem ist. er zeigt mir auf Ebene 28 Fehler an. Weisst du warum? bei E2 und E3 ist das nicht.
Dann mach mal Projekt prüfen. Da siehste welche Fehler es sind.
er sagt mir signal unfertig "siehe Luftlinie" aber ich hab da keine mehr
habs jetzt nochmal überprüft und einiges korrigiert.Er bringt jetzt nur noch Abstasndsfehler bei den Lötpads,aber das sollte so in Ordnung sein. Danke für deine Hilfe.
Schreibt nur nicht angeschloßen. Von unfertig steht da nichts.
Bitte melde dich an um einen Beitrag zu schreiben. Anmeldung ist kostenlos und dauert nur eine Minute.
Bestehender Account
Schon ein Account bei Google/GoogleMail? Keine Anmeldung erforderlich!
Mit Google-Account einloggen
Mit Google-Account einloggen
Noch kein Account? Hier anmelden.





