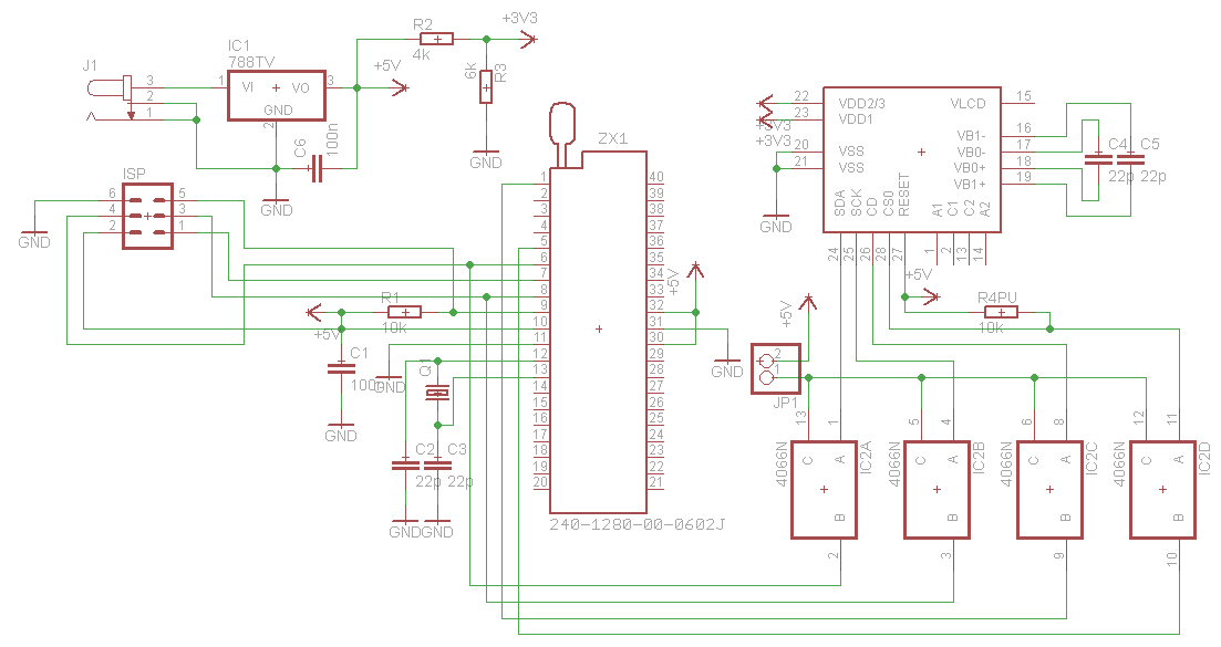
Hallo zusammen, wir hatten letztes Semester im Studium das Modul Mikrocontrollertechnik. Leider haben wir da nicht besonders viel gelernt (NUR 8051)... Da mich das Thema jedoch sehr interessiert, würde ich gern in der kommenden Semester freien Zeit, ein bisschen was an einem ATMEGA32 rum spielen. Dazu habe ich bereits den im Anhang befindlichen Prototypen Schaltplan erstellt. Eigentlich soll es nur ein über ISP programmierbarer ATMEGA32 sein. Über den Jumper soll der Analogschalter angeworfen werden können, um mit dem uC das Display zu beschreiben. Kann ggf. jemand über den Schaltplan drüber schauen bevor ich ihn aufbaue, dass würde warscheinlich einiges an Stress ersparen =) Kritische Punkte sind denke ich... 1. Die korrekte Verdrahtung zwischen Display und uC 2. Innenwiderstand des Analogschalters (Stört er?!?) Vielen Dank für eure Hilfe! Nette Grüße aus Bonn Micha
Darf ich was anderes vorschlagen? Geh ins Platinenforum und such dir irgendeinen (können auch zwei oder drei) Threads raus, bei dem jemand um Überprüfung seiner Platine bittet. Die gibt es dort massenhaft. Und es sind immer wieder die gleichen Punkte, die dort als allererstes angeführt werden. Die bereinigst du erst mal in deinem Schaltplan und dann sehen wir weiter.
Als zweite Übung würde ich dann mal die Datenblätter der verwendeten Komponenten lesen UND verstehen. Ach ja, und natürlich das Eagle Tutorial durcharbeiten :-)
Hi
>2. Innenwiderstand des Analogschalters (Stört er?!?)
Ist egal. Die Eingänge vom DOGS102-6 sind nicht 5V-tolerant. Da müssen
Pegelwandler rein. Weiterhin fehlt ein Kondensator (1µ) an VLCD. Die
anderen beiden müssen ebenfalls 1µ Keramik sein. Die Stromversorgung
über Spannungsteiler ist, milde gesagt, sehr gewagt.
MfG Spess
Bitte melde dich an um einen Beitrag zu schreiben. Anmeldung ist kostenlos und dauert nur eine Minute.
Bestehender Account
Schon ein Account bei Google/GoogleMail? Keine Anmeldung erforderlich!
Mit Google-Account einloggen
Mit Google-Account einloggen
Noch kein Account? Hier anmelden.
