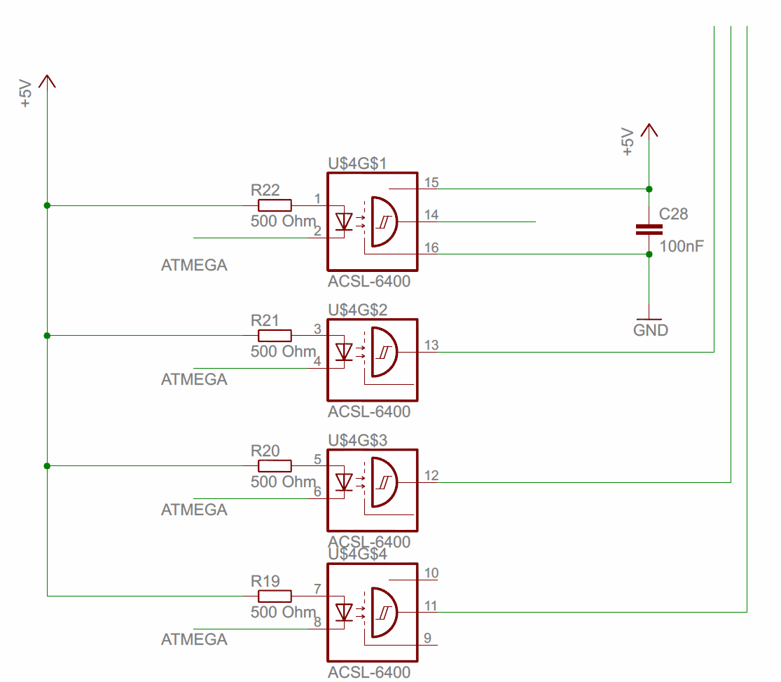
Einen schönen Guten Abend liebe Community, ich habe da ein kleines Problemchen mit dem obigen Optokoppler und der Beschaltung im Anhang, eigentlich möchte ich, dass über die Eingangsseiten 10 mA fließen, das sollte laut Datenblatt ja in Ordnung gehen, und Ausgangsseitig würde ich auch etwa 10mA oder auch 12 brauchen, aber irgendwie krieg ich auf der Photodiodenseite gar nichts raus egal ob die ATmegaanschlüsse Massepotential haben oder 5V. Hat vielleicht jemand eine Idee woran das liegen könnte? Schöne Grüße und angenehme Bettruhe, Alois
@ Alois (Gast) >Beschaltung im Anhang, eigentlich möchte ich, dass über die >Eingangsseiten 10 mA fließen, das sollte laut Datenblatt ja in Ordnung >gehen, Dann rechne den Vorwiderstand nochmal nach, siehe Optokoppler. > und Ausgangsseitig würde ich auch etwa 10mA oder auch 12 >brauchen, aber irgendwie krieg ich auf der Photodiodenseite gar nichts >raus egal ob die ATmegaanschlüsse Massepotential haben oder 5V. Schon mal über einen Pull-Up am Ausgang nachgedacht? MFG Falk
Hallo Falk, das hast du Recht, mein Vorwiderstand ist etwas zu groß. Über den PullUp habe ich natürlich schon nachgedacht, den habe ich auch im Datenblatt gefunden. Allerdings verstehe ich die Fuktionsweise bei einem Optokoppler nicht wirklich. Heißt das, der PullUp muß so groß sein wie mein gewünschter Stromfluss sein soll? Bei meinen bisherigen Optokopplern habe ich nämlich keine PullUps benötigt. Vor allem verstehe ich auch nicht ganz, wenn keine Last ausgangsseitig am Optokoppler hängt, müßte dieser doch bei Stromfluss durch die Eingangsseite auf der Ausgangsseite zumindest eine höhere Spannung haben, oder täusche ich mich da? Grüße Alois
Halloechen nochmal! Ich habe mich jetzt nochmal etwas ausgiebiger mit Optokopplern beschäftigt und denke, dass ich jetzt auch einige Dinge begriffen habe. Bisher haben meine Optokoppler aktive Ausgänge besessen (HCPL-2232), daher habe ich keinen Ausganswiderstand, bzw. Arbeitswiderstand gebraucht. Jetzt hätte ich aber dennoch eine Frage. Meine gefräste Platine beinhaltet einen ACSL-6400 und einen bidirektionalen ACSL-6420. Jetzt habe ich testweise, um die Funktionalität zu überprüfen Drahtwiderstände eingelötet. Das sieht natürlich etwas unschön aus. Nun bin ich auf der Suche nach Optokopplern, die eventuell die gleiche Pinbelegung wie meine ACSLs haben, aber aktiv sind, damit ich die evtl. austauschen kann. Bei meiner Suche, z.B. Farnell, steht bei meinen Optokopplern (HCPL und ACSL) Ausgang: Logic Gate. Ich dachte, das bedeutet, dass sie aktiv sind. Dem ist aber nicht so. Woher weiß ich denn nun ob ein Optokoppler aktiv oder nicht ist. Muss ich dafür immer erst das Datenblatt wälzen? Schönes Wochenende, wünscht der Alois. Ps: Weiß vielleicht jemand aktive 4-Kanälige Optos in SOIC Bauform?
@ Alois (Gast) >Ich habe mich jetzt nochmal etwas ausgiebiger mit Optokopplern >beschäftigt und denke, dass ich jetzt auch einige Dinge begriffen habe. Gut. >habe ich testweise, um die Funktionalität zu überprüfen Drahtwiderstände >eingelötet. Das sieht natürlich etwas unschön aus. Du hast Probleme . . . >sind. Dem ist aber nicht so. Woher weiß ich denn nun ob ein Optokoppler >aktiv oder nicht ist. Muss ich dafür immer erst das Datenblatt wälzen? Ja. MFG Falk
Bitte melde dich an um einen Beitrag zu schreiben. Anmeldung ist kostenlos und dauert nur eine Minute.
Bestehender Account
Schon ein Account bei Google/GoogleMail? Keine Anmeldung erforderlich!
Mit Google-Account einloggen
Mit Google-Account einloggen
Noch kein Account? Hier anmelden.
