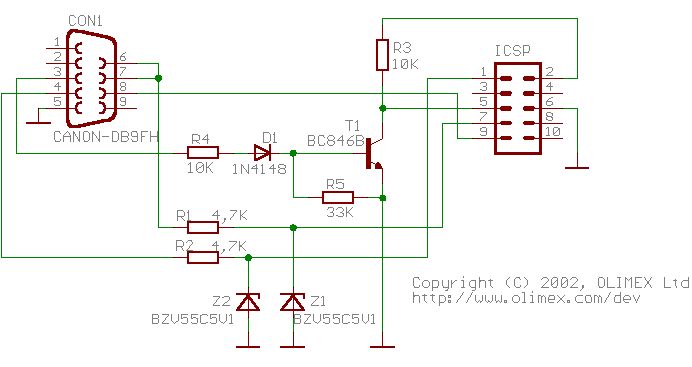
Hallo, hab eine ganze Tüte Mega48 bekommen, aber mein Programmer (seriell, Typ Olimex, Schaltung im Anhang) braucht ja anscheinend Ponyprog, welches diesen Typen aber nicht kennt. Ich benutze sonst auch noch einen Bootloader, aber der Mega48 unterstützt ja soetwas Schönes nicht. Also: Wer kennt ein Programm, das mit dem Olimex-Programmer zusammenarbeitet und den Mega48 unterstützt? PS: Ich habe in meinem WinAVR auch ein AVRDude vorgefunden. Mir scheint aber, dass AVRDude das nicht kann - stimmt das wirklich?
sry, kenn grad kein programm für so was , aber nur zur sicherheit: hast du von den jeweiligen progs jeweils die neueste version (ev is es nur ne geänderte ini oder so was) und steht in der Hilfe irdendwas dazu (ob das Programm z.b. den mega48 überhaupt unterstützen sollte)?
Ich kenne den Grund nicht, aber die neueste Version von Ponyprog (hinten mit f) trägt den M48 nicht in der Liste der unterstützten uC.
eigentlich müsste der mega8 gehen (zur sicherheit die datenblätter durchsuchen (von mega8 und mega48) / siehe Memory Programming : dort muss bei beiden die selbe Page-Size stehen, dann bei den Fuses kucken, ob die selben (oder andere) an der selben stelle sind./ dann kannst du den mega8 nehmen, (bei den fuses evtl. beim proggen ins datenblatt schauen und dann die richtigen auswählen)
Bitte melde dich an um einen Beitrag zu schreiben. Anmeldung ist kostenlos und dauert nur eine Minute.
Bestehender Account
Schon ein Account bei Google/GoogleMail? Keine Anmeldung erforderlich!
Mit Google-Account einloggen
Mit Google-Account einloggen
Noch kein Account? Hier anmelden.
