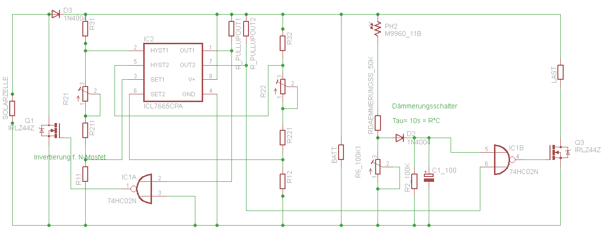
So, habe mein Solarlader etwas modifiziert. Die Schwellwerte für die Hysterresen und Schaltschwellen werden noch berechnet (genaue daten erst nach Akkuentscheidung machbar). Ich habe NOR-Gatter eingesetzt um die Mosfets zu schalten und um eine Dämmerungsschaltung ein zu bauen. An dem OUT1 soll an dem NOR-Eingang ein Temperatursensor für die Akkutemperatur eingesetzt werden. aber zur zeit wird ein "Temp ok" mit dem legen auf Masse von "IC1A-3" simuliert. Die Pullups an OUT1 und OUT2 wollte ich auf 100k Setzen. Entdeckt jemand Unfug in der Schaltung? Dies ist mein zweiter Versuch mit Eagle^^ Danke =) Gusti
> Entdeckt jemand Unfug in der Schaltung? Ein NOR Gatter wie 74HC02 ist nicht dafür geeignet, wenn ein Eingang so einen schleichenden Übergang von LOW nach HIGH hat wie dein Dämmerungssignal, er reagiert in der ewig langsamen Übergangsphase auf Störungen, zieht viel Strom und schwingt. Man braucht einen Schmitt-Trigger Eingang mit einer Hysterese, so wie es der ICL7665 mit den Spannungen macht.
Hm. Also rest sieht okay aus? Dann muss ich nur noch mal schauen wie ich die Dämmerungsschalttung auf ein definiertes Signal bekomme. Hilft da auch ein "Schmitttrigger NOR-Gatter"?
> Hilft da auch ein "Schmitttrigger NOR-Gatter"?
Wenn du eins findest, ich kenne keines.
Du kannst zwar einen Schmitt-Trigger dazwischensetzen, aber den sollte man dann als stromsparenden CMOS-IC einbauen. Deine Schaltung braucht zu viel Strom. Allerdings sind es dann 3 ICs was eigentlich mit einem geht, also alles in allem recht ungeschickt. Da ich auch nicht weiss, wie man die 3 Funktionen Überspannung, Unterspannung und Dunkelheit mit einem ICL7665 löst, sollte man einfach 2 nehmen, es ist ja kein Problem, 2 Ausgänge wired or parallel zu schalten. Alles andere ist auch nicht besser: Ein 4-fach OpAmp der mit deinen 3V auskommt und wenige Mikroampere schluckt kann mit 9 hochohmigen Widerständen zu 3 Schmitt-Triggern ausgebaut werden, man braucht dann nur noch eine Spannungsreferenz die auch nur Microampere braucht wie MAX6018. Blöderweise wieder 2 Bauteile. Dann kann man gleich 2 LTC1541 nehmen. Bekommt man nur beim Elektronikladen nicht und sind auch nicht besser als 2 ICL7665. Und wenn man es winzig aufbauen will, kann man MCP1400 als 1.2V Referenz nehmen und je ein TLV2401 als Schmitt-Trigger. TLV3012 enthält Referenz und Komparator. Es gibt so viele Möglichkeiten.
Also alles bis 20mA ist okay. Das relativiert sich zu der Akkukapazität und der abgegebenen Leistung. Problem ist, ich habe nur einen icl7665. Mein NOR-Gatter will btw nur 20µA I_cc.
Bitte melde dich an um einen Beitrag zu schreiben. Anmeldung ist kostenlos und dauert nur eine Minute.
Bestehender Account
Schon ein Account bei Google/GoogleMail? Keine Anmeldung erforderlich!
Mit Google-Account einloggen
Mit Google-Account einloggen
Noch kein Account? Hier anmelden.

