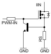
Hallo, ich habe folgende Schaltung im Internet gefunden um eine LED damit zu betreiben. Kann mir jemand erklären wie das Prinzip dieser Konstantstromquelle funktioniert ? Ab einer bestimmten Spannung schaltet der MOSFET durch, nur wie dann ein konstanter Strom geregelt wird versteh ich nicht ganz. Gruß Afram
Genau so wie bei einer herkömmlichen Transistorstromquelle: So bald die Spannung an Rs die 0.7V Ube des kleinen Bipolartransistors überschreitet, wird der MOSFET runtergeregelt. Ist die PWM aus, ist der MOSFET sowieso aus. Wegen dem Widerstand über PWM-IN wird der MOSFET von der PWM langsam aufgeladen und entladen, die PWM darf also nicht zu schnell sein, denn der Widerstand darf auch nicht zu niederohmig sein, sonst wird der Strom für den kleinen Transistor überschritten. So um 10mA.
Das runterregeln des MOSFET verstehe ich nicht so ganz. Ab einer Spannung UGS schaltet der MOSFET ja durch nur wie wird dann ein konstanter Strom durch den Transistor geregelt. Und der Strom für den Transistor ergibt sich also aus UPWMIn / RPWMIN ? Warum wird der MOSFET geladen und entladen ?
Schau dir mal die Funktionsweise von Fet's bzw Mosfet's an. Dann siehst du, daß es sich im Prinzip um einen spannungsgesteuerten Widerstand handelt. Der schaltet daher auch nicht sprunghaft durch. Das Gate ist von den anderen Anschlüssen isoliert. Damit erhälst du einen Kondensator. Und der muß nunmal geladen/entladen werden. Wenn du einen Fet als schalter einsetzen willst, mußt du daher dafür sorgen,daß du das Gate entsprechend schnell geladen bekommst. Andernfalls arbeitet der Fet als Widerstand und verbrät entsprechend Leistung. In deinem Fall natürlich teilweise gewollt. Desshalb kann die Stromquelle überhaupt nur regeln, weil der Fet eben kein Schalter ist.
Bitte melde dich an um einen Beitrag zu schreiben. Anmeldung ist kostenlos und dauert nur eine Minute.
Bestehender Account
Schon ein Account bei Google/GoogleMail? Keine Anmeldung erforderlich!
Mit Google-Account einloggen
Mit Google-Account einloggen
Noch kein Account? Hier anmelden.
