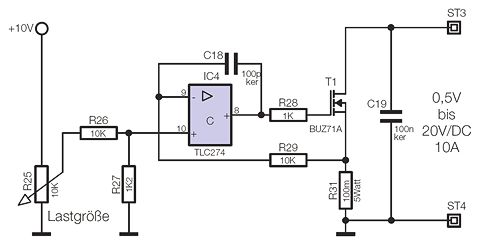
Hallo! Könntet ihr mir erklären, was die beiden Kondensatoren in der angefügten Schaltung bewirken bzw. Konsequenzen des Weglassens wären? Gruß Christian S
C18 sorgt dafür, daß die Schaltung stabil bleibt, damit der OpAmp nicht schneller ist als der MOSFET folgen kann. C19 verhindert daß hochfrequente Störungen von aussen kommen, die der MOSFET über die Gdg-Kapazität an den OpAmp leitet. Ohne C18 schwingt die Schaltung.
>C19 verhindert daß hochfrequente Störungen von aussen >kommen, die der MOSFET über die Gdg-Kapazität an den >OpAmp leitet. dafür ist auch R28 da - er schwächt praktisch die Störungen vom Gate aus.
Vielen Dank! Und die Größen sind Erfahrungswerte? Oder stehen da (halbe) Rechnungen hinter?
Bitte melde dich an um einen Beitrag zu schreiben. Anmeldung ist kostenlos und dauert nur eine Minute.
Bestehender Account
Schon ein Account bei Google/GoogleMail? Keine Anmeldung erforderlich!
Mit Google-Account einloggen
Mit Google-Account einloggen
Noch kein Account? Hier anmelden.
