Forum: Mikrocontroller und Digitale Elektronik EM4095 gibt kein Demod oder Clock von sich


von Thomas (Gast)


Angehängte Dateien:

Lesenswert?

Hallo,
soweit ich beurteilen kann gibt der IC kein Demod-Out oder Clock von 
sich.

Programm (nur Test-halber):
1
int main(void)
2
{
3
    uart_init();
4
    
5
    MCUCR |= 1<<ISC00; //Any logical change on INT0 generates an interrupt request
6
    MCUCR |= 1<<ISC10; //Any logical change on INT1 generates an interrupt request
7
    
8
  GICR |= 1<<INT0; //External interrupt request 0 enable (demod_out from RFID chip)
9
  GICR |= 1<<INT1; //External interrupt request 1enable (CLK from RFID chip)
10
  
11
    sei();
12
    
13
    uart_puts("Started\r\n");
14
    
15
16
    DDRD = 1<<PD5 | 1<<PD4 ; //Mod, Shd
17
    
18
    setportdoff(PD4);
19
20
    while (1)
21
  {   
22
    _delay_ms(200);
23
  }
24
    return 0;
25
}
26
27
ISR(INT1_vect)
28
{
29
    uart_puts("INT1.\r\n");
30
    _delay_ms(200);
31
}
32
33
ISR(INT0_vect)
34
{
35
    uart_puts("INT0.\r\n");
36
    _delay_ms(200);
37
}

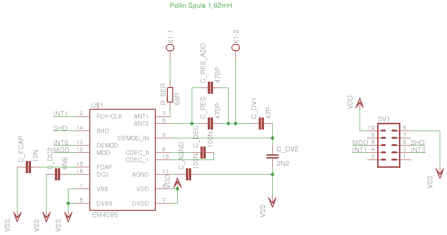
Im Anhang befindet sich noch die Schaltung von meiner Adapterplatine die 
per Flachbandkabel zum µC geführt wird. Ich verwende die Pollin-RFID 
Spule

Ich kann an der Spule komischerweise eine Frequenz von 120khz messen 
(Abweichung möglich da günstiges Multimeter und da ich direkt an der 
Spule gemessen habe)
Es liegt auch eine Spannung von 75V AC an der Spule an --> also kommt 
zumindest etwas an...

Warum bekomme ich kein Signal?

Danke

Gruß Thomas

von Thomas (Gast)


Lesenswert?

kann denn keiner Helfen?

von Thomas (Gast)


Lesenswert?

keiner einen Vorschlag?

Bitte melde dich an um einen Beitrag zu schreiben. Anmeldung ist kostenlos und dauert nur eine Minute.
Bestehender Account
Schon ein Account bei Google/GoogleMail? Keine Anmeldung erforderlich!
Mit Google-Account einloggen
Noch kein Account? Hier anmelden.