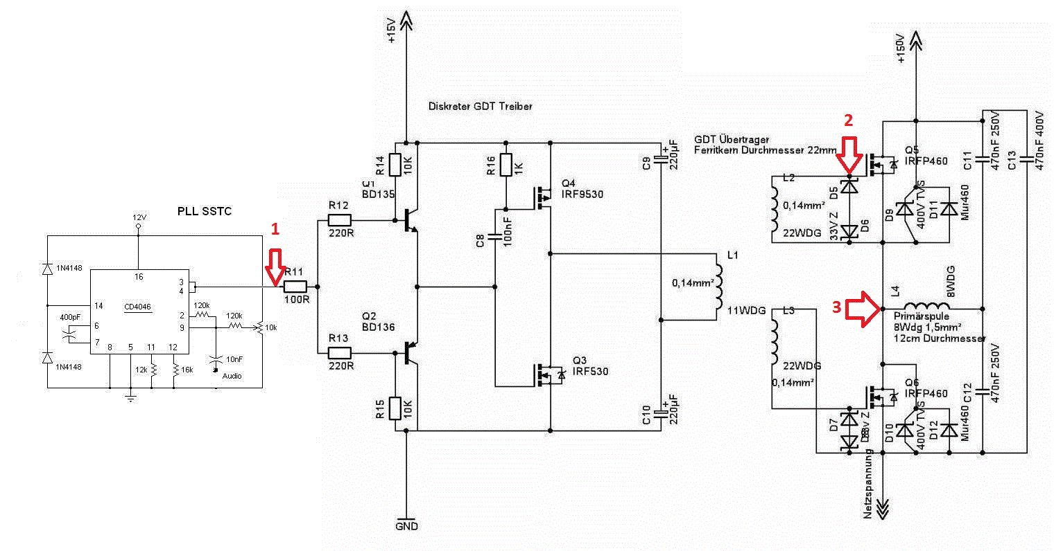
Hallo, Nachdem ich endlich mal wieder Zeit zum Basteln finde, habe ich meine Teslaspule fertig gebaut. In der Schaltplan.gif habe ich mal die Messpunkte eingezeichnet: Messpunkt 1: Immer Kanal 2 (Blau) Messpunkt 2: Hantek3_4.gif Kanal 1 (Gelb) Messpunkt 3: Hantek3_3.gif Kanal 1 (Gelb) Zum Zeitpunkt der Messung Wurde nichts an der Schaltung angeschlossen, und die Schaltung wurde mit 12V betrieben(alles aus 1 Netzteil). Ohne den Teil hinterm GDT Übertrager zieht die Schaltung ca.0,05A. Wenn ich jetzt die Ganze Schaltung mit meinen 12V versorge, braucht die Schaltung 0,19A. Dreh ich die Frequenz ganz auf, dann 0,49A. Ohne den Teil hinterm Übertrager schaff ich meine 390 bis 410khz. Mit dem Teil hinterm Übertrager komm ich auf Max. 300khz. Ohne den Teil hinterm Übertrager ist das Signal vom Übertrager astrein. Mit dem Teil hinterm Übertrager ist das Signal naja... (Siehe Hantek3_4.gif). Nun meine Frage(n): Woher kommt der hohe Stromverbrauch, und weshalb bricht die Frequenz so stark ein? Ich hoffe ich hab alles genau genug beschrieben, unf ihr könnt mir helfen. Mfg Pascal
push Kann mir denn niemand helfen? Fehlen noch irgendwelche Infos? Mfg Pascal
Falsches Forum, würde eher zu CTC Labs oder 4hv.org raten. Anyway, mögliche Ansätze: - richtiger Treiber, z.B. so: http://stevehv.4hv.org/newdriver08/DRSSTC_pndriver1_3b.pdf grad den Treiberteil rausschneiden. Dieser diskrete Treiber ist nicht so dolle. - 33V am Gate ist zuviel für den MOSFET. 18V tun es. 33V sind vielleicht für fette IGBT mit +-30V Gatespannung noch akzeptabel, bei overdrive. - Alle Leitungen verdrillen. - Kondi's so dicht als möglich an Treiberendstufe. und am wahrscheinlichsten: Der GDT ist falsch: - richtiges Material (Ferrit > 4000AL) - je nach Frequenz 10-20Windungen (je höher, desto weniger) - bifilar wickeln (erst verdrillen, dann wickeln). - kleine Widerstände vor das Gate, ca. 5-10Ohm beseitigt die Schwingungen, welche Du auf dem Oszi siehst (dennoch: Das Signal ist schlecht, nicht steil genug). Den Stromverbrauch mit angeschlossenen MOSFET bei der Frequenz mag durchaus normal sein - da wird schon etwas Leistung benötigt, um die Kapazitäten umzuladen (und irgendwo sind da auch Widerstände). R16 kann auch gut heiss werden.
Ach ja, der kapazitive Spannungsteiler am Ende - das sollten schon fette Kondi's sein. Da geht gut Strom durch. 470n kommt mir etwas wenig vor.
Bitte melde dich an um einen Beitrag zu schreiben. Anmeldung ist kostenlos und dauert nur eine Minute.
Bestehender Account
Schon ein Account bei Google/GoogleMail? Keine Anmeldung erforderlich!
Mit Google-Account einloggen
Mit Google-Account einloggen
Noch kein Account? Hier anmelden.


