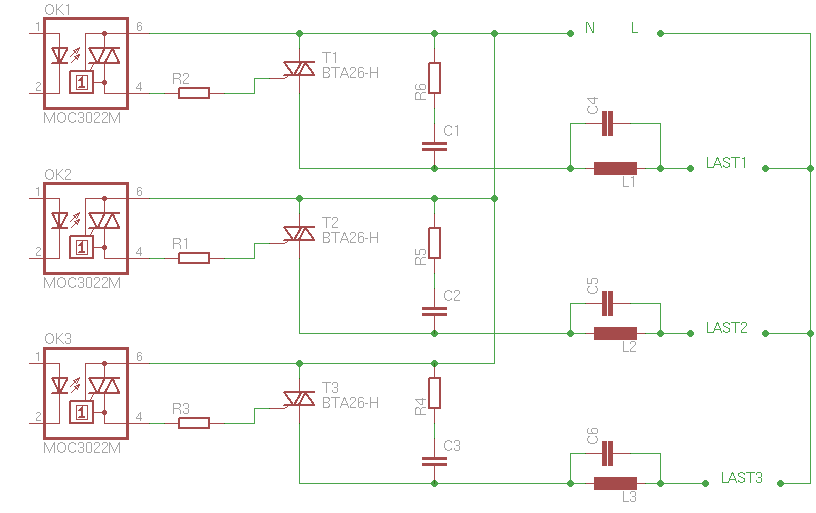
Hi, ich habe heute von einem Arbeitskollegen haufenweise Triacs (BTA26), Optokoppler, Drosseln und 800V-Kondensatoren geschenkt bekommen zum Dimmer basteln. Jetzt hab ich einen Kanal an einem Controller schon am Laufen, bin mir aber nicht sicher, wie genau ich das bauen muss, dass ich mehrere Kanäle habe. Ich habe mal mit Eagle was gezeichnet, siehe Anhang. Ist das so in Ordnung oder habe ich Fehler gemacht? Da ich da ziemlich Respekt vor habe will ich keine fliegenden Testaufbauten haben, sondern mir gleich eine halbwegs ordentliche Platine ätzen, deshalb meine Frage hier.
Deine Optos haben laut Symbol eine Nulldurchgangserkennung eingebaut. Damit kann man nur Schalten aber nicht Dimmen. C4..6 find ich nicht so gut, da die Drosseln so den Anlaufstrom nicht limitieren können.
L und N würde ich tauschen. Man schaltet IMMER die Phase und legt N dauerhaft an.
@ henne (Gast) >C4..6 find ich nicht so gut, Ich auch nicht. Damit wird ja die Drossel teilweise gebrückt. > da die Drosseln so den Anlaufstrom nicht limitieren können. Das tun sie sowieso nicht, sondern sie begrenzen nur die Stromanstiegsgeschwindigkeit, um EMV-Störungen vom Netz fernzuhalten bzw. zu dämpfen. MFG Falk
@ Bastler (Gast) >L und N würde ich tauschen. >Man schaltet IMMER die Phase und legt N dauerhaft an. Im Prinzip ja, aber bei ortsveränderlichen Geräten (Dimmerbox) hat man Garantie, dass der Stecker immer richtig herum steckt, damit ist L und N nicht definiert. MFG Falk
Die moc3042 haben die Nulldurchgangserkennung, die 3022 sind "Random Phase". Das "Grunddesign" habe ich aus dem, was mir mein Kollege noch aufgezeichnet hat und hier her http://www.hoelscher-hi.de/hendrik/light/dmxdimmer.htm Nur war ich mir eben nicht sicher, ob das so dann auch gut geht, wie ich mir das gedacht habe. Bei der Spule hat sich ein Fehler eingeschlichen. Das Teil ist schon an die Drossel gelötet (die Drosseln sehen aus wie 15VA Trafos) und ist aber kein Kondensator sondern ein RC-Glied. Ich dachte daher eben, dass das so mit an die Drosseln gehört. Das was ich zu den Teilen gelesen habe, ist dass das rechte Rauchbomben sind, werden also rausfliegen und der Snubber nach dem Triac + Drossel muss dann reichen. Vielen Dank euch allen!
Aber ich habe so nicht gearbeitet! (@Falk: das meinte ich mit Anlaufstrom... War wirklich unpräzise ausgedrückt - sorry!) VG, Hendrik
Bitte melde dich an um einen Beitrag zu schreiben. Anmeldung ist kostenlos und dauert nur eine Minute.
Bestehender Account
Schon ein Account bei Google/GoogleMail? Keine Anmeldung erforderlich!
Mit Google-Account einloggen
Mit Google-Account einloggen
Noch kein Account? Hier anmelden.
