Hallo in die Runde,
ich versuche via Arduino Software den serialen Port von Atmega168 gemäß
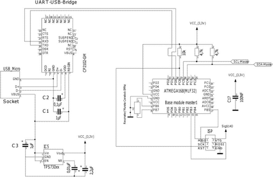
des angehängten Schaltplan zu testen.
Ich nutze HTerm zur Monitoring der serielen Verbindung.
Die Treiber für den USB UART Bridge ist installiert und ich sehe den USB
Port als serielle Schnittstelle auf meinem PC.
Hier mein Code:
/*
* Hello World!
*
* This is the Hello World! for Arduino.
* It shows how to send data to the computer
*/
void setup() // run once, when the sketch starts
{
Serial.begin(300); // set up Serial library at 9600 bps
Serial.println("Hello world!");
}
void loop() // run over and over again
{
Serial.println("Hello world!2"); // prints hello with ending line
break
//delay(1000);
}
NUN ABER:
Ich kann die Baudrate im Serial Monitor einstellen, leider bekomme ich
aber nur Müll als Daten und nicht den gewünschten Hello World
Effekt!!!!!!!!!!!!
Habe ich in der Schaltung was versäumt?
Liegt es an Treiber?
Komme leider nicht weiter
Danke im Voraus
> Serial.begin(300); // set up Serial library at 9600 bps Schon falsch :-( http://www.arduino.cc/en/Serial/Begin
Hallo Krapao, da habe ich ein Tippfehler. Die Baud ist auf beiden Seiten Serial.begin(9600); Trotzdem bekomme ich Müll im Serial Monitor. Habt ihr andere Vorschläge? Danke
Checkliste UART abarbeiten soweit es auf deinem Board sinnvoll möglich ist. http://www.mikrocontroller.net/articles/AVR_Checkliste#UART.2FUSART Atmega168 ist auf die Verwendung des externen Taktgebers gefust? Die Arduino IDE weiss, dass 8 MHz Takt anliegen und keine typ. 16 MHz in gängigen Arduinoboards und hat die Chance mit dieser Info ein korrektes Programm zu erzeugen? CP2102 http://www.silabs.com/support%20documents/technicaldocs/cp2102.pdf Atmega168 http://www.atmel.com/dyn/resources/prod_documents/doc2545.pdf Murata Ceralock 8 Mhz http://www.murata.com/products/catalog/pdf/p17e.pdf
Bitte melde dich an um einen Beitrag zu schreiben. Anmeldung ist kostenlos und dauert nur eine Minute.
Bestehender Account
Schon ein Account bei Google/GoogleMail? Keine Anmeldung erforderlich!
Mit Google-Account einloggen
Mit Google-Account einloggen
Noch kein Account? Hier anmelden.
