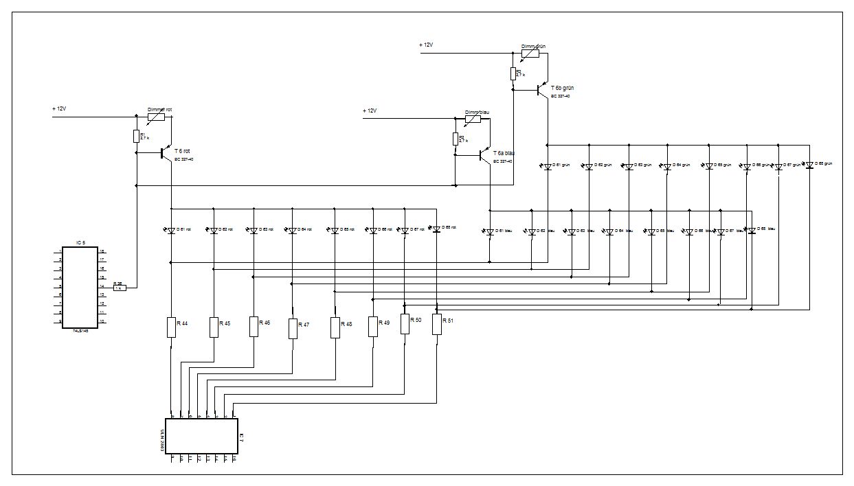
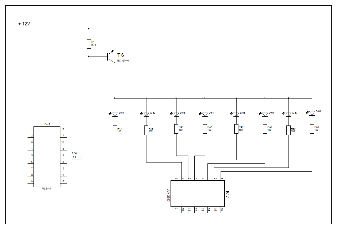
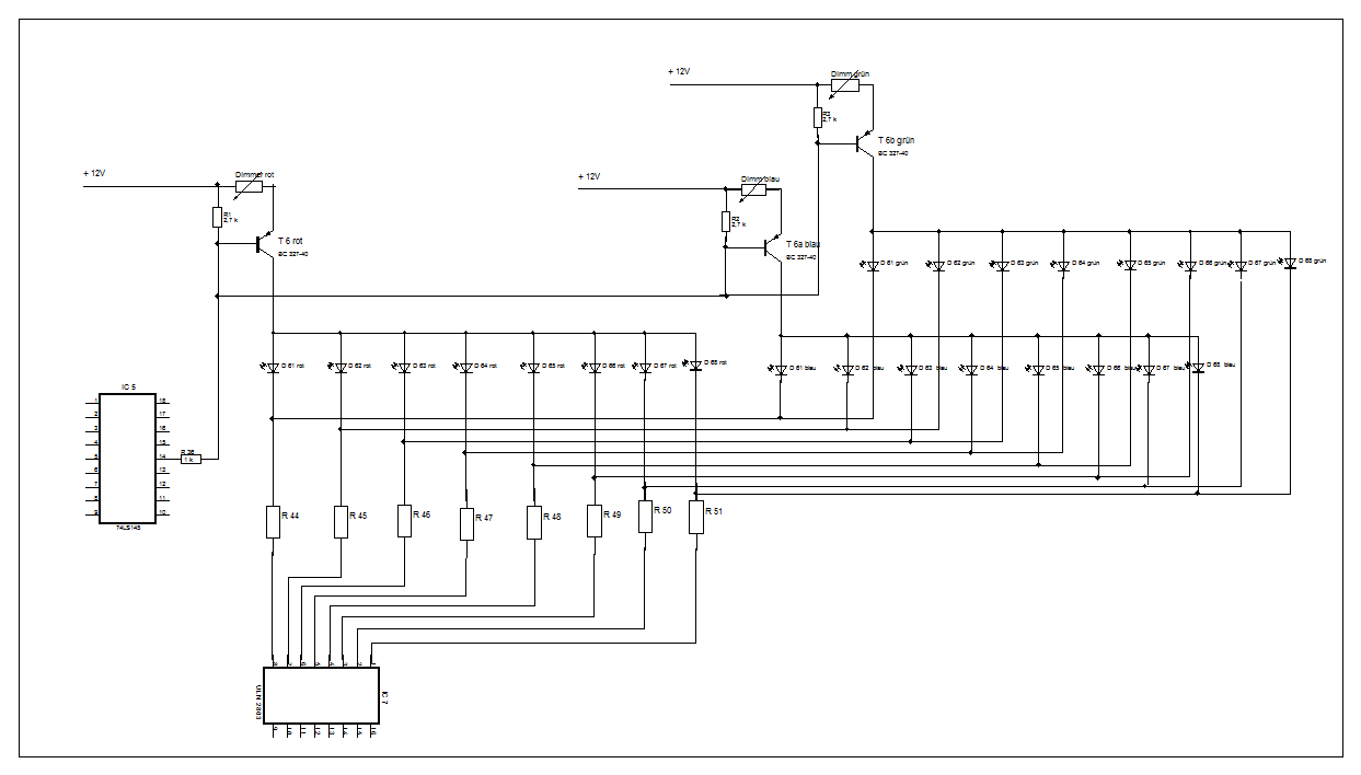
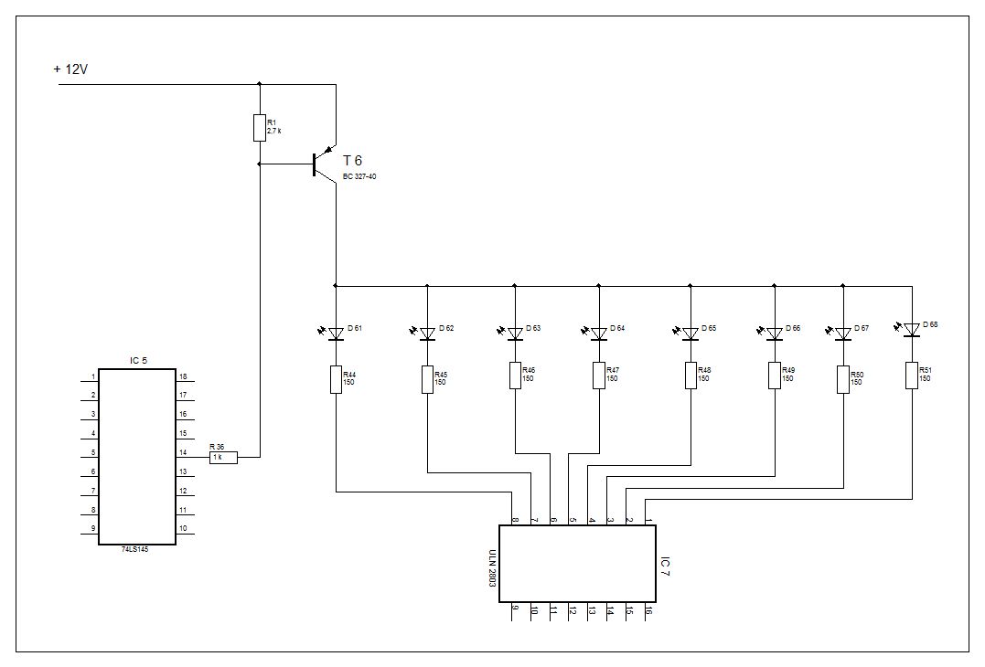
Hallo, In dem Thread habe ich schon mal ein paar Fragen gestellt: Beitrag "Puzzleuhr, LED-Uhr" Da ich das Ziffernblatt mit RGB-Lichtleiter machen will, kam der Gedanke auf: Warum nicht auch die Anzeige der Uhr? Hier nochmal der link, von der Uhr, die ich gekauft habe: http://www.elv.de/output/controller.aspx?cid=74&detail=10&detail2=7180&flv=1&bereich=&marke= Und auch nochmal die Aufbauanleitung: http://www.transkommunikation.ch/dateien/schaltungen/diverse_schaltungen/miscellaneous_circuits/Kreis-LED-Uhr%20Bauanleitung.pdf Ich spiele also mit dem Gedanken statt der roten LED, RGB-LED's einzusetzen. Hier die Original LED: http://www.elv.de/LED-Rechteck-2-x-4-mm%2c-Rot/x.aspx/cid_74/detail_10/detail2_5447 Und hier die RGB-LED; die ich gern einsetzen würde: http://www.elv.de/Lucky-Light-LED-LL-509RGBC2E-006,-5-mm,-RGB,-2000–4000-mcd/x.aspx/cid_74/detail_10/detail2_32164/flv_/bereich_/marke_ Und dazu gleich die erste Frage: Hat jemand so eine LED benutzt und Lichtleiter drangemacht? Kommt das gut, oder ist das nix? Derweiteren ist jetzt das Problem: Wie steure ich es so, dass ich auch die Farben einstellen kann. Dazu hab ich euch zwei Grafiken. Die erste ist ein Ausschnitt wie es Original beschaltet ist. (Es ist jeweils ein Ausschnitt von 0 minuten - 7 Minuten.) Die zweite, wie ich es mir vorstell, mit den RGB-LED. Doch hab ich keine Ahnung ob das wirklich so funktioniert. Ich gedenke, für jede Farbe einen Dimmer einzusetzen, mit der ich die Helligkeit jeder Farbe seperat einstellen kann, und somit alle Farben "konstruieren" kann. Kopfzerbrechen mache ich mir, da, jetzt das IC 5 statt einen Transistor drei Schalten muß, und dass an IC 7 den gesamte Kathodenstrom ankommt. Da diese RGB-LED auch mehr Strom und Spannung benötigt, werde ich wohl auch andere Vorwinderstände brauchen. (R44 - R51) Wie berechne ich das? Was haltet ihr davon, bzw.,müsste ich die Schaltung modifizieren?
Bitte melde dich an um einen Beitrag zu schreiben. Anmeldung ist kostenlos und dauert nur eine Minute.
Bestehender Account
Schon ein Account bei Google/GoogleMail? Keine Anmeldung erforderlich!
Mit Google-Account einloggen
Mit Google-Account einloggen
Noch kein Account? Hier anmelden.

