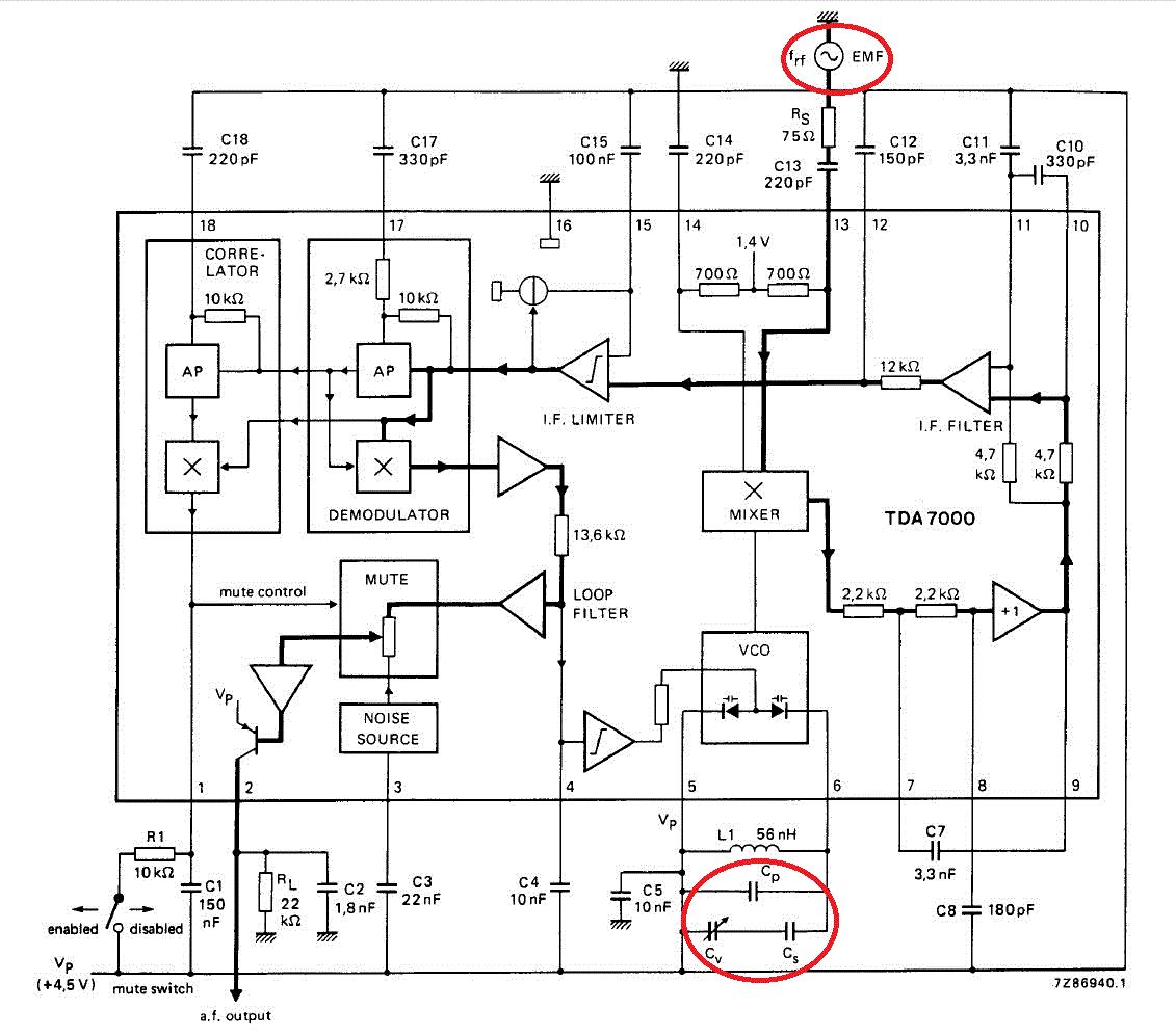
Moin ;) ich möchte ein Radio mit dem TDA 7000 bauen, aber ich verstehe hier auf dem Schaltplan 3 Symbole nicht was ist ganz oben an Pin 13 das EMF und warum stehen da keine Angaben bei den Kondensatoren unten (Cp, Cv, Cs), bzw was für welche müssen da reinkommen? der Plan ist von da: http://skory.gylcomp.hu/alkatresz/tda7000.pdf wäre nett wenn mir jemand das erklären könnt^^ mfg Dominik
Hallo, also EMF oben ist die Antenne, normalerweise ein Stück Draht oder eine Stabantenne. Da brauchst Du nichts an Masse anschließen. Der Drehkondensator unten bildet mit den beiden anderen C's und der Spule L1 einen Schwingkreis zur Frequenzabstimmung.
Such dier vileicht besser einen Schaltplan mit kapazitätsdiode aus die sind leichter aufzubauen und benötigen nicht die schwererhältlichen Drekondensatoren. Und mit angaben der Spulen- und Kapazitätswerten.
Hallo, hier ist ein brauchbarer Link, wo zumindest alle C's angegeben sind. http://www.wolfgang-wessely.de/gtb/elektronik/tda.htm
Hallo, oder schau mal hier, erprobt und funktioniert. http://www.funkamateure-lahr.de/htm/flf-radio.htm viel Spass
Bitte melde dich an um einen Beitrag zu schreiben. Anmeldung ist kostenlos und dauert nur eine Minute.
Bestehender Account
Schon ein Account bei Google/GoogleMail? Keine Anmeldung erforderlich!
Mit Google-Account einloggen
Mit Google-Account einloggen
Noch kein Account? Hier anmelden.
