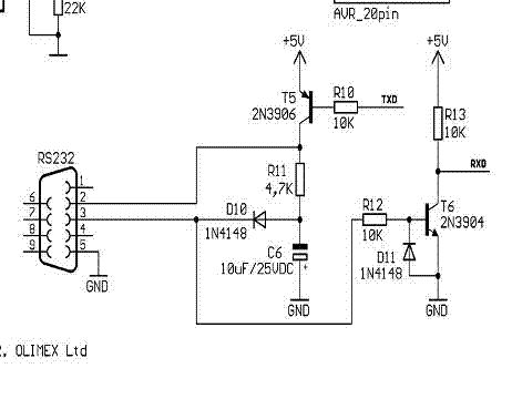
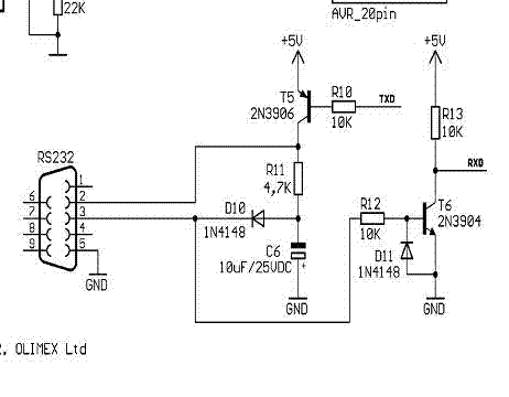
Servus, ich habe mir eine AVR-IO besorgt, irgendwie funktioniert die RS232 nicht richtig. Der gleiche Prozessor funktioniert in einem anderen Board (dort mit einem MAX232 als Pegelwandler). Das Board läuft mit einem ATTiny2313, kompatibel mit dem Vorgänger. http://shop.embedded-projects.net/index.php?module=suche&action=mask Suche nach "avr-io". Mit dem MAX liegt der L-Pegel bei -10V, ohne bei ca +0.5V und es überträgt alles nur keine gültigen Zeichen. Anscheinend ist in meinem RS232-USB-Adapter auch so eine Sparschaltung die sich den L-Pegel aus dem Pegel für die Empfangsleitung holt. Leider ist das Teil vergossen. Oder interpretiere ich den Schaltungsausschnitt falsch ? PS: Das avr-io entspricht fast meinem Prototyp, der einzige Unterschied ist, ich habe gleiche einen MAX232 verwendet. Der verwendete uP läuft auf meinem Prototyp einwandfrei mit gleichen Fuses etc.
Bitte melde dich an um einen Beitrag zu schreiben. Anmeldung ist kostenlos und dauert nur eine Minute.
Bestehender Account
Schon ein Account bei Google/GoogleMail? Keine Anmeldung erforderlich!
Mit Google-Account einloggen
Mit Google-Account einloggen
Noch kein Account? Hier anmelden.
