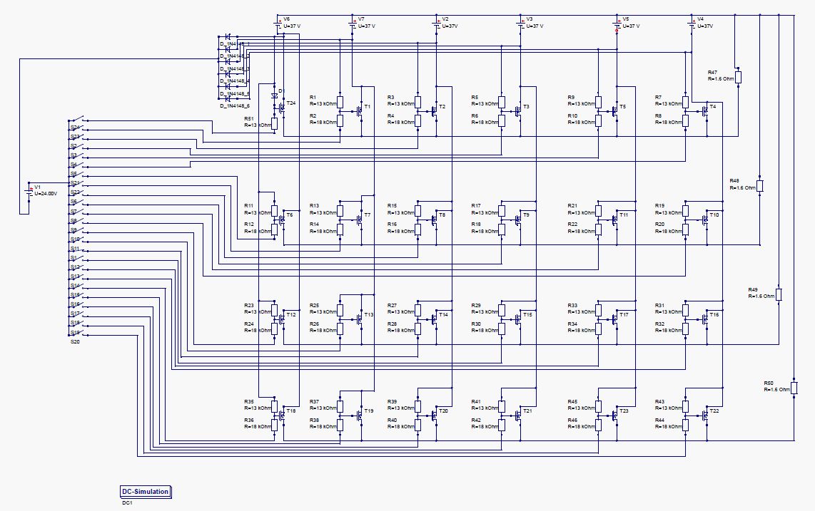
Hallo zusammen, ich habe ein Problem mit einer Weiche die ich, da ich relativ oft schalten muss und mir DC Relais zu teuer und zu groß sind eine Weiche aufgebaut. Leider klappt das nicht so wie es mir vorstelle. Sobald ich eine MOSFET schalte habe ich eine Potentialverleppung und die Spannung geht an alle Verbraucher. Die Simulation klappt auch nur einzeln nicht wie in meinem Schaltplan gezeichnet. Geplante Funktion: PV Inselanlage ich habe 6 Quellen (PV-Module) 40V/8A die ich je nach Bedarf auf 4Verbraucher (Laderegler) schlaten möchte. Zur Ansteuerung benutzte ich eine SPS mit 24V Ausgängen. Es soll möglich sein alle 6Module auf alle 4Verbraucher zu schalten wobei jedes Modul (Quelle) nur einmal vergeben werden kann. (Die Programmierung war kein Problem, jetzt scheiter ich gerade an meinen beschränkten Elektonikkenntnissen. Habt Ihr eine Idee wieso das nicht klappt und wie ich die Schaltung pimpen muss damit es funktioniert? Bin über jede Meinung dankbar! Gruß RH
Bitte melde dich an um einen Beitrag zu schreiben. Anmeldung ist kostenlos und dauert nur eine Minute.
Bestehender Account
Schon ein Account bei Google/GoogleMail? Keine Anmeldung erforderlich!
Mit Google-Account einloggen
Mit Google-Account einloggen
Noch kein Account? Hier anmelden.
