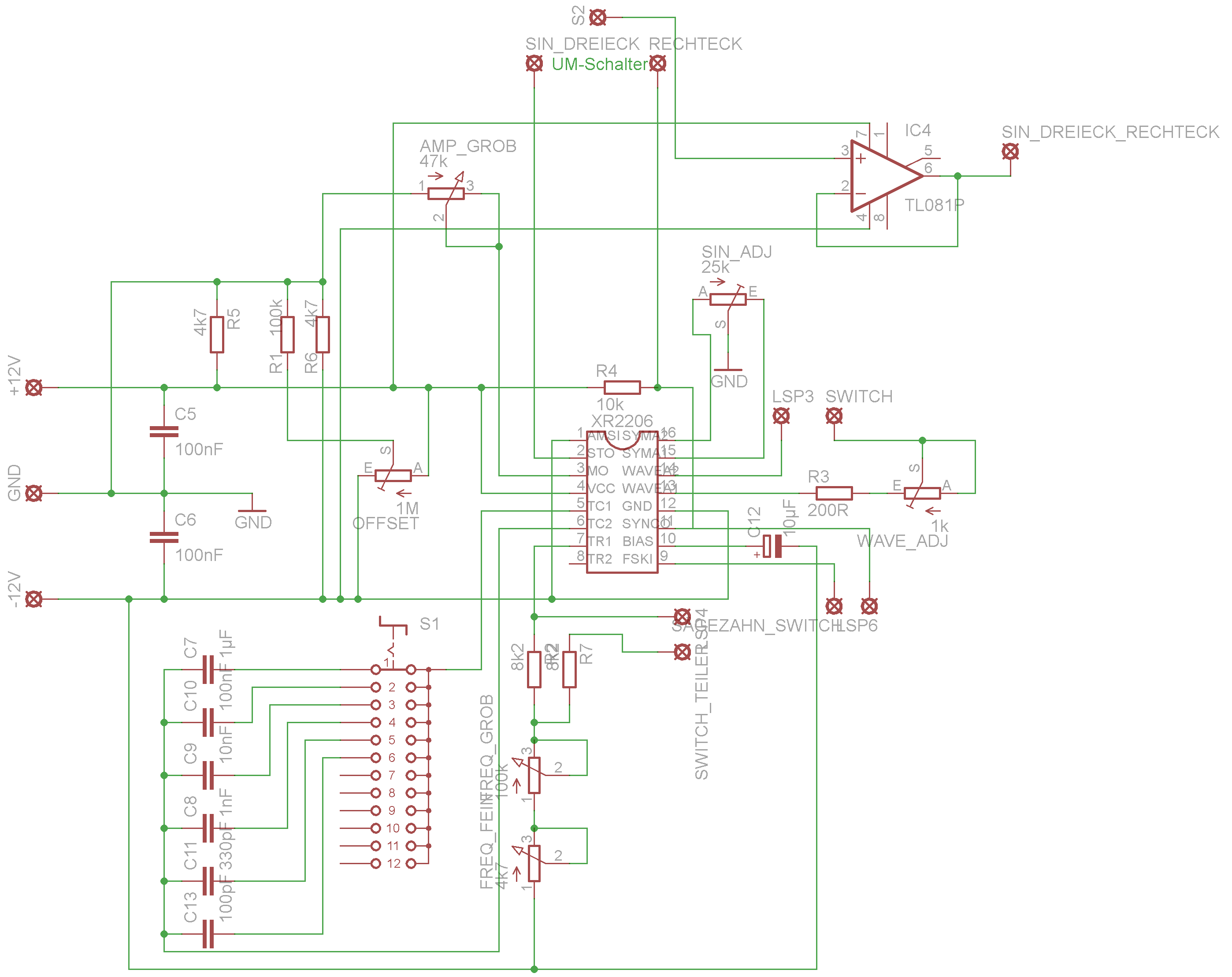
Hallo! Hat noch jemand Tipps für den Funktionsgenerator im Anhang? Es ist eine absolute Standartschaltung, aber vielleicht kann nochmal jemand drauf schauen, bevor ich ätze! Der Plan ist leider ein wenig unübersichtlich, bin in eagle noch nicht so fit... XR2206 gab es in der Bibliothek nicht, deswegen musste ich die Pins selbst beschriften, ich hoffe, man kann es lesen. Danke!
Bitte melde dich an um einen Beitrag zu schreiben. Anmeldung ist kostenlos und dauert nur eine Minute.
Bestehender Account
Schon ein Account bei Google/GoogleMail? Keine Anmeldung erforderlich!
Mit Google-Account einloggen
Mit Google-Account einloggen
Noch kein Account? Hier anmelden.
