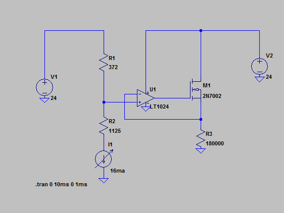
Hey Leute Ich habe folgendes Problem. Ich möchte ein Drehspulinstrument das für seinen Vollausschlag ca. 70uA benötigt über eine veränderbare Stromsenke aussteuern. Diese zieht bei voller Aussteuerung 16mA. Mein erster Gedanke war, einfach einen entsprechend großen Widerstand dem Drehspulinstrument parallel schalten, dass eben die 70uA über das Instrument und die restlichen 15,93mA über den Widerstand fließen. Hat nicht schlecht funktioniert, allerdings werde ich da durch die Bauteiltoleranzen und Temperaturdrifts sofort ungenau. Nach kurzer Recherche bin ich dann auf die Stromspiegel OP-Verstärker Schaltung gestoßen. (Bild liegt im Anhang, Bauteile sind willkürlich aus der Bibliothek entnommen) Diese hat sich allerdings relativ schnell als nutzlos erwiesen, da ich sie mit der StromSENKE nicht entsprechend steuern kann. Ich muss genau diese Stromsenke zur Ansteuerung verwenden, kann bei dieser nichts drehen. Habt ihr eine Ahnung wie ich das sonst realisieren könnte? Gruß Matthias
Bitte melde dich an um einen Beitrag zu schreiben. Anmeldung ist kostenlos und dauert nur eine Minute.
Bestehender Account
Schon ein Account bei Google/GoogleMail? Keine Anmeldung erforderlich!
Mit Google-Account einloggen
Mit Google-Account einloggen
Noch kein Account? Hier anmelden.
