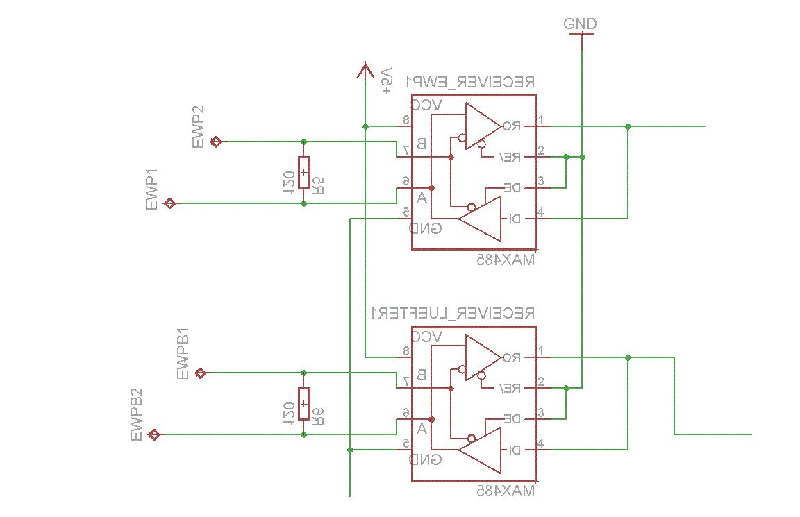
Hey weis jemand ob ich den Max485 als (Dauer)-Reciver so richtig beschaltet habe? Gruß Heu
Tolles Bild mit Spiegeleffekt. Anschluss passt soweit. Würde die DI auf GND legen.
Hallo Nun Entspiegelt!!! Und den DI auf GND gezogen!!! Müßte so passen oder?? Gruß Heu
Sieht super toll aus, hab's unter 'ner Lupe betrachtet. ;-) Rechts unten noch das GND Symbol anschließen und an jedem 458er 'nen kleinen Kondensator dran.
Bitte melde dich an um einen Beitrag zu schreiben. Anmeldung ist kostenlos und dauert nur eine Minute.
Bestehender Account
Schon ein Account bei Google/GoogleMail? Keine Anmeldung erforderlich!
Mit Google-Account einloggen
Mit Google-Account einloggen
Noch kein Account? Hier anmelden.

