Hallo, ich stehe gerade mit einer OPV-Schaltung etwas auf dem Schlauch. Ich habe einen OPV-Verstärker aufgebaut (nicht-inv, 2-stufig, LT6005), um am Ausgang auf 0V zu kommen wird dieser mit +-5V betrieben. Das musste ich so machen, da der Verstärker auch als Senke arbeiten muss. Also einfach ne Diode an den Ausgang geht nicht. Es gibt bei der Schaltung auch eine Betriebskonfiguration, in der der Verstärker einen Offset auf den -Eingang bekommt, also das Eingangssignal erst ab einer bestimmten Schwelle verstärkt. Nun möchte ich verhindern, dass der OPV bei einem Eingangssignal < Offset eine negative Spannung rausgibt. Weiß vielleicht jemand, wie man das am einfachsten erreichen kann. Irgendwie seh ich die Lösung gerade nicht. Danke schon mal und viele Grüße Sebastian
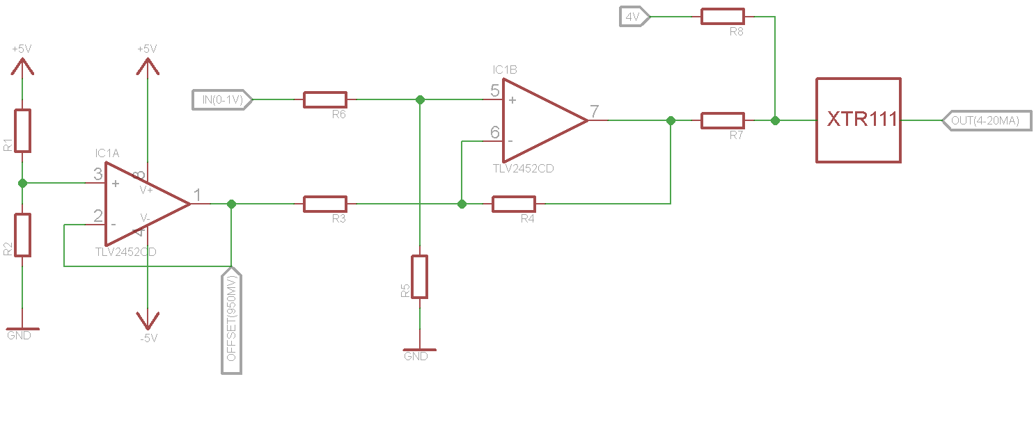
So, hier mal der Prinzipschaltplan. Es soll einfach verhindert werden, das bei Eingangsspannungen unter 950mV der Verstärker eine negative Spannung rausgibt. Ich möchte also den Bereich von 950mV bis 1V auf 0-4V abbilden. Dieser Ausgang geht dann in einen XTR111 um 4-20mA zu erzeugen. Somit muss ich auf den Ausgang noch einen Offset addieren. Leider habe ich momentan irgendwie ein Brett vorm Kopf. Vielleicht liegt die Lösung ja nahe und ich seh' sie einfach nicht. Wäre schön, wenn mir jemand nen Tipp geben könnte. Danke und Grüße Sebastian
Figure 42 von diesem Datenblatt: http://www.ti.com/lit/ds/symlink/xtr111.pdf Plaziere diese Schutzschaltung direkt an den Eingang des XTR111.
Jo, danke, so sollte es gehen. Habs im Datenblatt echt übersehen. Danke
Falls der XTR111 keine negativen Eingangsspannungen mag und irgendwelchen "Phase Reversal" Quatsch macht, kannst du auch eine aktive Diode nehmen.
Bitte melde dich an um einen Beitrag zu schreiben. Anmeldung ist kostenlos und dauert nur eine Minute.
Bestehender Account
Schon ein Account bei Google/GoogleMail? Keine Anmeldung erforderlich!
Mit Google-Account einloggen
Mit Google-Account einloggen
Noch kein Account? Hier anmelden.

