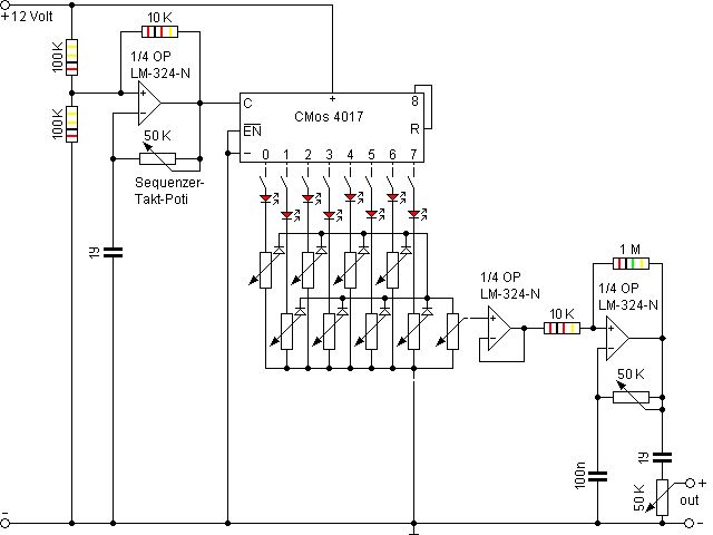
Hallo, für meine Facharbeit muss ich einen analogen Synthesizer bauen, im Internet bin ich auf obigen Schaltplan gestoßen. Ich habe die Schaltung zusammen mit mehreren Elektrikern aufgebaut (ich selbst lerne gerade erst wie man lötet...). Das Problem ist, dass mir in letzter Zeit meine LM324er reihenweise abrauchen. Zuerst dachten wir, es wäre, weil die Platine auf einem Schraubenzieher lag, aber daran liegt es nicht. Es ist alles komplett richtig verkabelt und verlötet. Den Synthesizer betreibe ich mit einem Netzteil mit 12V und 1A. Es ist immer so, dass das LM-324N zuerst normale Töne ausspuckt, dann hört man nur noch ein hohes quietschen aus den angeschlossenen Lautsprechern. Auffällig ist, dass das IC sehr sehr heiß wird dabei, man kann es danach gar nicht mehr mit bloßen Fingern anfassen (ich habs trotzdem gemacht und mich verbrannt...). Irgendwas stimmt da doch nicht, oder?? Ich bin für jede Hilfe äußerst dankbar! - Max P.S. : hier habe ich den Schaltplan her: http://prozessor-media.de/projekte/synthesizer/synthesizer.htm und so soll der Synthesizer mal funktionieren: http://prozessor-media.de/filme/synthesizer/synth4-wmv.wmv http://prozessor-media.de/filme/synthesizer/synth3-wmv.wmv
> hier habe ich den Schaltplan her: Der Schaltplan ist fehlerhaft. Nach dem CD4017 darf nicht alles nach Masse gehen, wenn die Dioden entkoppeln sollen. > quietschen aus den angeschlossenen Lautsprechern Der LM324 ist gar kein Lautsprecherverstärker. Da muß noch ein richtiger Verstärker dahinter. Der LM324 ist mit Lautsprechern hoffnungslos überlastet. Das wäre bei dem 50k Poti am Ausgang kein Problem, denn dieses Poti ist sowieso gnadenlos zu hochohmig. Aber all das ist noch lange kein Grund daß ein LM324 abraucht. Das klingt eher danach, als ob die Schaltung schwingt. Was beim Fehlen von Entkoppelkondensatoren, das ist ein 100nF Keramikkondensator direkt von VCC nach GND an jedem IC, auch nicht wirklich verwundert. > Irgendwas stimmt da doch nicht, oder?? Im Internet gibt es vieles, was fehlerhaft ist. Du musst lernen, die Qualität von gefundenem beurteilen zu können. Den Lernerfolg hast du in deiner Facharbeit nicht bestanden.
Wenn das Sequenzer-Poti auf Null gedreht wird, fließt in der Ausgangsstufe des LM324 ein zu großer Strom, der den LM324 gewaltig aufheizt. Einfach zum Poti einen 1k Widerstand in Reihe löten, das begrenzt die Verlustleistung.
Bitte melde dich an um einen Beitrag zu schreiben. Anmeldung ist kostenlos und dauert nur eine Minute.
Bestehender Account
Schon ein Account bei Google/GoogleMail? Keine Anmeldung erforderlich!
Mit Google-Account einloggen
Mit Google-Account einloggen
Noch kein Account? Hier anmelden.
