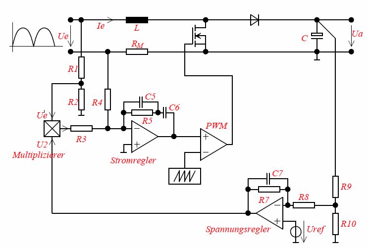
Nachdem die Regelung mit der PFC-Stufe ganz gut geklappt hat, will ich jetzt noch den Gegentaktflusswandler mit Vollbrücke regeln. Könntet ihr mir sagen wie ich die Transistoren ansteuern kann? Brauch ich hier wieder eine Strom- und Spannungsregelung oder reicht nur eine Spannungsregelung? Kann ich diese dann wie die Regelung vom Aufwärtswandler aufbauen oder muss ich da anderst vorangehen? dankeschön
> Brauch ich hier wieder eine Strom- und Spannungsregelung > oder reicht nur eine Spannungsregelung? Normal wäre Spannungsregelung voltage control der PWM-Pulsdauer, aber eine Stromabschaltung damit bei Überlast/Kurzschluss nichts kaputt geht. Nur in wenigen Fällen kann man auf den Kurzschlusschutz verzichten. Ein SG3525 oder TL494 enthält doch alles wichtige in ihren Datenblättern.
>Brauch ich hier wieder eine Strom- und Spannungsregelung oder reicht nur eine Spannungsregelung? Man kann die gleiche Reglerstruktur auch für Vollbrückenwandler nehmen. gerade Wandler mit sehr hoher Leistung regle ich immer mit zwei Reglern in Kaskandenstruktur. man hat besserer kontrolle über dem Strom bei Überlast und Stromlimitfunktionen. Ersetzt natürlich nicht eine Cycle-per-Cycle begrenzung. Aber da du nur simulieren willst, ist das egal. >Kann ich diese dann wie die Regelung vom Aufwärtswandler aufbauen oder muss ich da anderst vorangehen? Eher Buck... Im Prinzip ist es völlig egal ob du einen Buck regelst oder ein Voll-, Halb,- Multilevel oder was auch immer für eine Brücke ist immer das gleiche. Der einzige Unterschied, ist die erzeugung des Pulsmusters aus dem Reglerspannung. Bei einen einfachen Vollbrücke ist das recht überschaubar, etwas primitivste Logik. >Kann ich diese dann wie die Regelung vom Aufwärtswandler aufbauen oder >muss ich da anderst vorangehen? >Könntet ihr mir sagen wie ich die Transistoren ansteuern kann? Datenblätter und Appnotes ansehen und selbst nachdenken. Denn was bringt es die simulation zum laufen zu bekommen ohne selbst etwas daran entwickelt zu haben? (Mit dem realen Wandler und dessen realisierung hat dies eh wenig zu tun) Als Tipp, Regler mit dem Dreieck schneiden und die gegenüberliegenden Fets ein und Ausschalten, ein D-FF oder T-FF kann hilfreich sein... MFG
http://www.ecircuitcenter.com/Circuits/smps_buck_vm1/smps_buck_vm1.htm hilft vielleicht wenn man nur simulieren will.
dankeschön für die Infos.. ich hab da diese Spannungsregelung gefunden, soll ich jetzt das nachbauen und dann nach dem OPV noch ein OPV einbauen was ich mit einem Dreiecksignal zur Erzugung der PWM dazuschalte? Wie soll ich die Widerstände und die Kondensatoren dimensionieren? kann ich ähnliche Werte wie bei der PFC-Regelung nehmen? und danach durch ein D-FF die Transistoren schalte.. Mos2 und Mos5 normal ansteuern und Mos3 und Mos4 negiert, hab ich das richtig verstanden?
Bitte melde dich an um einen Beitrag zu schreiben. Anmeldung ist kostenlos und dauert nur eine Minute.
Bestehender Account
Schon ein Account bei Google/GoogleMail? Keine Anmeldung erforderlich!
Mit Google-Account einloggen
Mit Google-Account einloggen
Noch kein Account? Hier anmelden.


