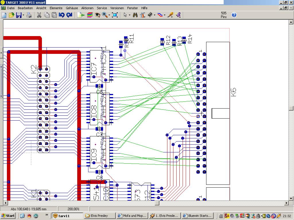
Hallo Ich habe bis jetzt noch nie ein SMD Layout gemacht es ist mein erstes. Siehe Bild. Ich sollte noch 24 Leitung mit einem Stecker verbinden und jede Leitung mit eines Pulldown verbinden da es TTL ist und ich bei offenen Anschlüssen kein High will. Irgendwie habe ich es mit normalen SMD Widerständen versucht komme aber zu keinem gescheiten Design. Vielleicht kann mir einer mit Erfahrung einen guten Tipp geben? Gruss Weihnachtsmann
Du könntest SIL-Widerstands-Netzwerke nehmen. Ist zwar kein SMD aber dafür sehr Platzsparend. ciao, Stefan. P.S. Thema gehört eher in Platinen.
Hallo Sorry ich habe erste jetzt bemerkt dass es ein Bereich "Platinen" SIL sind in IC Format oder die wo alles Pins in einer Reihe sind ? Gruss Weihnachtsmann
SIL = alles in einer Reihe ciao, Stefan. P.S. Ist nicht bald Ostern?
Danke für den Tipp. Gruss Der Weihnachtsmann PS Der Osterhase kommt bald, beim Weihnahtsmann gehts noch länger.
Bitte melde dich an um einen Beitrag zu schreiben. Anmeldung ist kostenlos und dauert nur eine Minute.
Bestehender Account
Schon ein Account bei Google/GoogleMail? Keine Anmeldung erforderlich!
Mit Google-Account einloggen
Mit Google-Account einloggen
Noch kein Account? Hier anmelden.
