Hallo zusammen, ich suche einen Transmitter (Modul oder Baustein) für 433,92 MHz, das mit AM OOK etwa 50kbaud übertragen kann. Die meisten erhältlichen Module machen bei 10kbaud schlapp, während Bausteine wie z.B. der MRF49XA nur FM beherrschen oder der CC1101 zwar OOK bis 250kbaud, aber zu unflexibel sind (die Präambel/Sync lässt sich nicht deaktivieren und es gibt keinen direkten Dateineingang). Einen diskreten Aufbau möchte ich vermeiden.
Warum stört dich die Präambel? Ist bei etwas höheren Datenraten notwendig, ansonsten kann man den ersten empfangenen Bits nicht trauen.
Die stört deshalb, weil ich für einen existierenden Empfänger einen passenden Sender bauen möchte. Und der Empfänger reagiert halt nun mal nur auf ein festgelegtes Protokoll ohne Präambel und ohne CRC.
Den Empfänger ohne Präambel möchte ich gerne mal sehen. Sowas geht nur mit FFT oder so.
Kannst Du gerne sehen: Das System nennt sich Hensel Strobe Wizard.
Das Protokoll willst du in einem Controller selbst implementieren? Ich frage, weil ich ungefähr abschätzen möchte was du eigentlich vor hast. Das einfachste wäre einfach einen Sender zu kaufen. Schaut man sich die Bedienungsanleitung des "Hensel Strobe Wizard" an, findet man die Sendefrequenz von 433,92 MHz. Die meisten billigen Sendemodule ohne Microchip arbeiten mit einem festen SAW-Oszillator, der per Bias ein/ausgeschaltet wird. Da der SAW-Oszillator ein wenig Zeit zum Anschwingen braucht, sind der Baudrate enge Grenzen gesetzt. Es gibt zweistufige Sendemodule, d.h. Oszillator und Sendestufe sind getrennt. Damit sind höhere Baudrate möglich, wenn nur die Sendestufe getastet wird und der SAW-Oszillator durchläuft. Diese Module weisen i.d.R. eine höhere Sendeleistung/Reichweite auf, bieten aber kein echtes on/off Keying sondern Amplitudenmodulation (ASK). Hier steht wie es geht: http://www.rfm.com/products/apnotes/highdataratesaw.pdf Fertige Module: http://www.rfm.com/products/data/tx5000.pdf Keine Ahnung, ob der Modulationsgrad mit den Empfängern kompatibel ist.
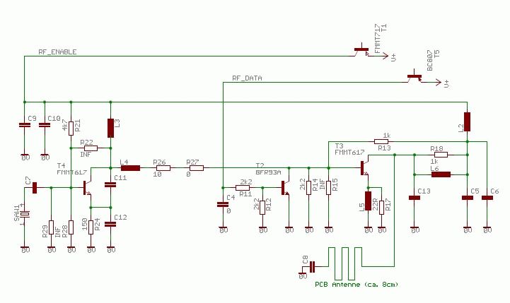
Das Protokoll muss ich natürlich implementieren, weil ich einen Spezialsender benötige und meinen Anwendungsfall nicht mit dem käuflichen Sender realisieren kann. Das Protokoll ist aber nun wirklich nicht das Problem. Deine Antwort hat mir wirklich weiter geholfen, danke dafür. Der Originalsender hat tatsächlich einen ständig laufenden Oszillatorteil, der über eine separate Stufe "ausgetastet" wird (vgl. angefügter Schaltplan). Ich bin bisher davon ausgegangen, dass auf Null getastet wird - quasi OOK.
Bitte melde dich an um einen Beitrag zu schreiben. Anmeldung ist kostenlos und dauert nur eine Minute.
Bestehender Account
Schon ein Account bei Google/GoogleMail? Keine Anmeldung erforderlich!
Mit Google-Account einloggen
Mit Google-Account einloggen
Noch kein Account? Hier anmelden.
