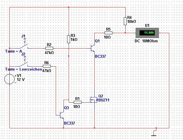
Hallo, Ich habe eine LED Lampe gebaut, welche aus 6 Konstantstromquellen befeuert wird. Die KSQ besitzt einen MC34063 (http://www.mikrocontroller.net/articles/Konstantstromquelle_fuer_Power_LED). Über eine Schnittstelle zum PC soll jede KSQ seperat gesteuert werden (PWM). Das KSQ-IC interpretiert >1.25V = aus, <1.25V = an. Als IC-Ersatz in der Schaltung dient das Spannungsmessgerät U1. Anschluss + von U1 ist also das IC. J1/R2/Q1 entsprechen einem von 6 Optokopplern, welche durch den PC angesteuert werden. Der max. Strom liegt etwa bei 30mA. Q3 ist der Ausgangtransistor einer Übertemperaturschaltung. Q3 durchgesteuert = Übertemperatur. Q3 = hochohmig = Temp i.O. Die Temp. Schaltung soll alle Kanäle abschalten, deswegen wird der FET vor allen Emittern der Optokopplern geschaltet. In der Simulation klappt es. Da mir der ganze Spass flöten geht, wenn ich zum zweiten mal Bauteile besorgen muss und neue Platinen erstellen.. fällt jemandem ein dicker Bock ins Auge? Grüße, Michael..
Bitte melde dich an um einen Beitrag zu schreiben. Anmeldung ist kostenlos und dauert nur eine Minute.
Bestehender Account
Schon ein Account bei Google/GoogleMail? Keine Anmeldung erforderlich!
Mit Google-Account einloggen
Mit Google-Account einloggen
Noch kein Account? Hier anmelden.
