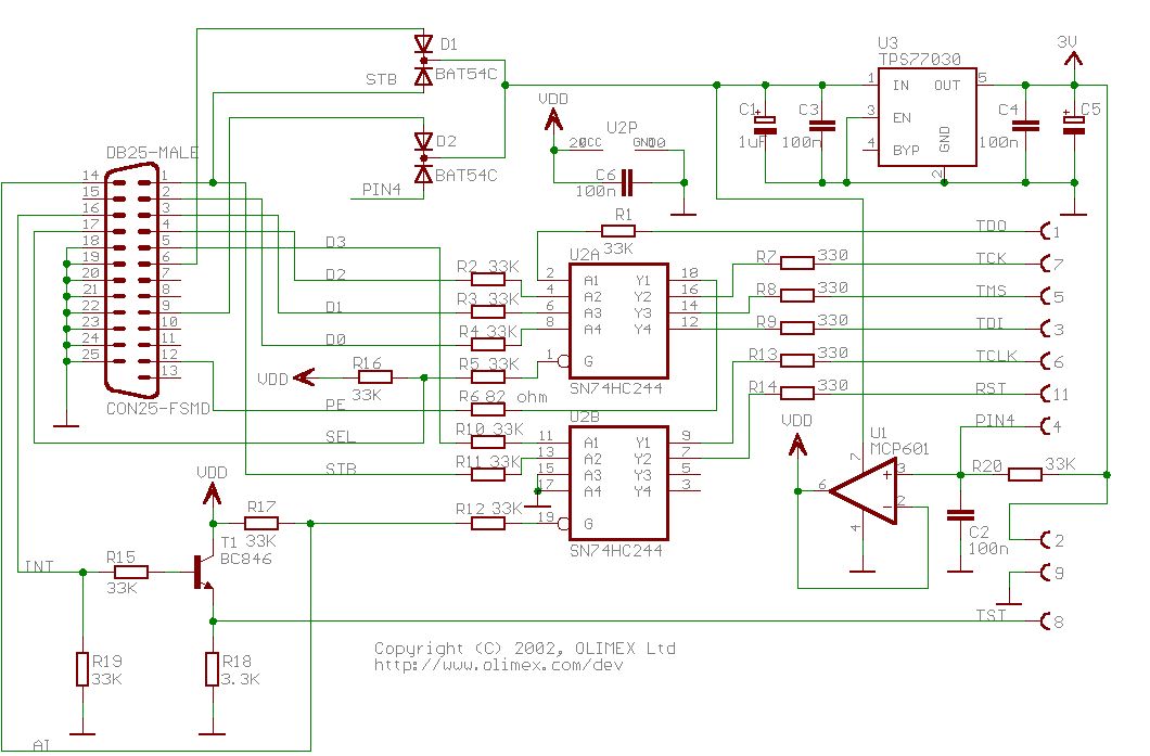
Hi Leute, habe diesen Schaltplan aus dem Netz und wundere mich etwas übber die Verbindung A5 am 244er. Die geht doch ins Leere. Ebenso liegt Y6 eingangsmäßig auf GND, soll das so sein, oder ist das ein Fehler?
Hier mal der Vergleich vom Olimex-Debugger. Da sind die beiden Verbindungen zusammen.
Ebenso verschieden sind unten links die Widerstände und der Transistor. Die Beschaltung ist doch recht unterschiedlich.
Und hier noch die Overkill-Variante mit 32kHz-Quarz usw. von TI, leider schon im DB unlesbar!
> Ebenso liegt Y6 eingangsmäßig auf GND Kann aber über das IC geschaltet werden. >Und hier noch die Overkill-Variante mit 32kHz-Quarz usw. von TI Der Original TI ist auch für die ganz alten MSP tauglich. Die hatten teilweise noch andere Signale zum Programmieren notwendig.
So, nur falls irgendwer irgendwann mal dasselbe Problem hat. Ich habe hier jetzt einen Schaltplan bekommen, nach dem ich nochmal einen Parallel-Programmer aufgebaut habe. Mit diesem funktioniert es nun ohne Probleme!!!! Auch ohne RST am uC. Zum Flashen benutze ich jetzt FETPro430 von Elpotronic - das Programm ist echt zu empfehlen und in der Lite-Version kostenlos. Hat aber für den Heimanwender keine Einschränkung o.ä. Grüße und danke an LuXXuS!!!
Nachtrag: Ich wurde noch darauf hingewiesen, dass der hier verwendete MCP6002 keine 9V Versorgung verträgt. Beim Einsatz einer externen Spannungsquelle von 9V (Blockbatterie) muss also ein anderer Typ gewählt werden. Gruß
Bitte melde dich an um einen Beitrag zu schreiben. Anmeldung ist kostenlos und dauert nur eine Minute.
Bestehender Account
Schon ein Account bei Google/GoogleMail? Keine Anmeldung erforderlich!
Mit Google-Account einloggen
Mit Google-Account einloggen
Noch kein Account? Hier anmelden.



